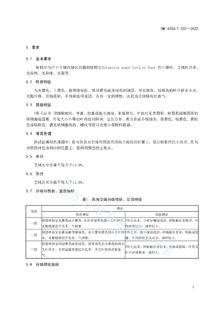
DB4203/T 207-2022 武当艾绒质量分级

地方标准 十堰市 推荐性 已废止

标准状态

  1. 发布于:
  2. 实施于:
  3. 废止于:

标准详情

  • 中国标准分类号:B38
    国际标准分类号:11.120.99
  • 提出单位:湖北医药学院、十堰市惠文药业有限公司、十堰市太和医院
    主管部门:十堰市市场监督管理局

起草单位

湖北医药学院、十堰市惠文药业有限公司、十堰市太和医院

起草人

郝新才、赵永恒、张勇、李飞、董阳、陈黎、王启斌、马俊凯、秦志旺、郑涛、王佰灵

标准预览(共 6 页)

* 特别声明:资源收集自网络或用户上传,版权归原作者所有,如侵犯您的权益,请联系我们处理。

  • 标准质量:
  • 文档详情:287.51KB 共 6 页 PDF

标准搜索