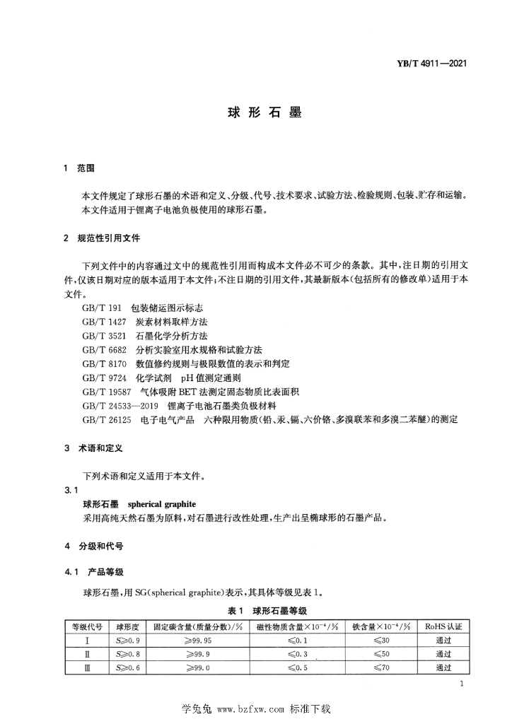
YB/T 4911-2021 球形石墨

行业标准 推荐性 已废止

标准状态

  1. 发布于:
  2. 实施于:
  3. 废止于:

标准详情

  • 中国标准分类号:Q53
    国际标准分类号:29.050
  • 提出单位:中国钢铁工业协会
    主管部门:工业和信息化部

起草单位

湛江市聚鑫新能源有限公司、贝特瑞新材料集团股份有限公司、广东东岛新能源股份有限公司、冶金工业信息标准研究院

起草人

吴其修、肖玮、刘明东、叶雨佐、吴有铭、赵娟、史有利、陈南敏、任建国、周海辉、郑景须

标准预览(共 14 页)

* 特别声明:资源收集自网络或用户上传,版权归原作者所有,如侵犯您的权益,请联系我们处理。

  • 标准质量:
  • 文档详情:3.82MB 共 14 页 PDF

标准搜索