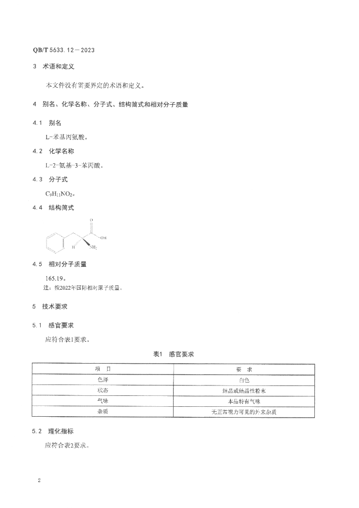
QB/T 5633.12-2023 氨基酸、氨基酸盐及其类似物 第12部分:L-苯丙氨酸

行业标准 推荐性 现行

标准状态

  1. 发布于:
  2. 实施于:
  3. 废止

标准详情

  • 中国标准分类号:X69
    国际标准分类号:67.180.20
  • 代替标准:QB/T 4264-2011
  • 提出单位:中国轻工业联合会
    主管部门:工业和信息化部

起草单位

无锡晶海氨基酸股份有限公司、安徽丰原发酵技术工程研究有限公司、淮北新旗氨基酸有限公司、武汉远大弘元股份有限公司、天工生物科技(天津)有限公司、山东省食品药品检验研究院、中国生物发酵产业协会、中轻食品工业管理中心、宁夏伊品生物科技股份有限公司、江苏澳创生物科技有限公司、天津科技大学、吉林大学

起草人

关丹、宁健飞、纪传侠、曹文文、张婧、杨晓明、田洪芸、刘哲、刘珍、李金山、卢涛、赵春光、周旭波、陈宁、王健

标准预览(共 16 页)

* 特别声明:资源收集自网络或用户上传,版权归原作者所有,如侵犯您的权益,请联系我们处理。

  • 标准质量:
  • 文档详情:7.27MB 共 16 页 PDF

标准搜索