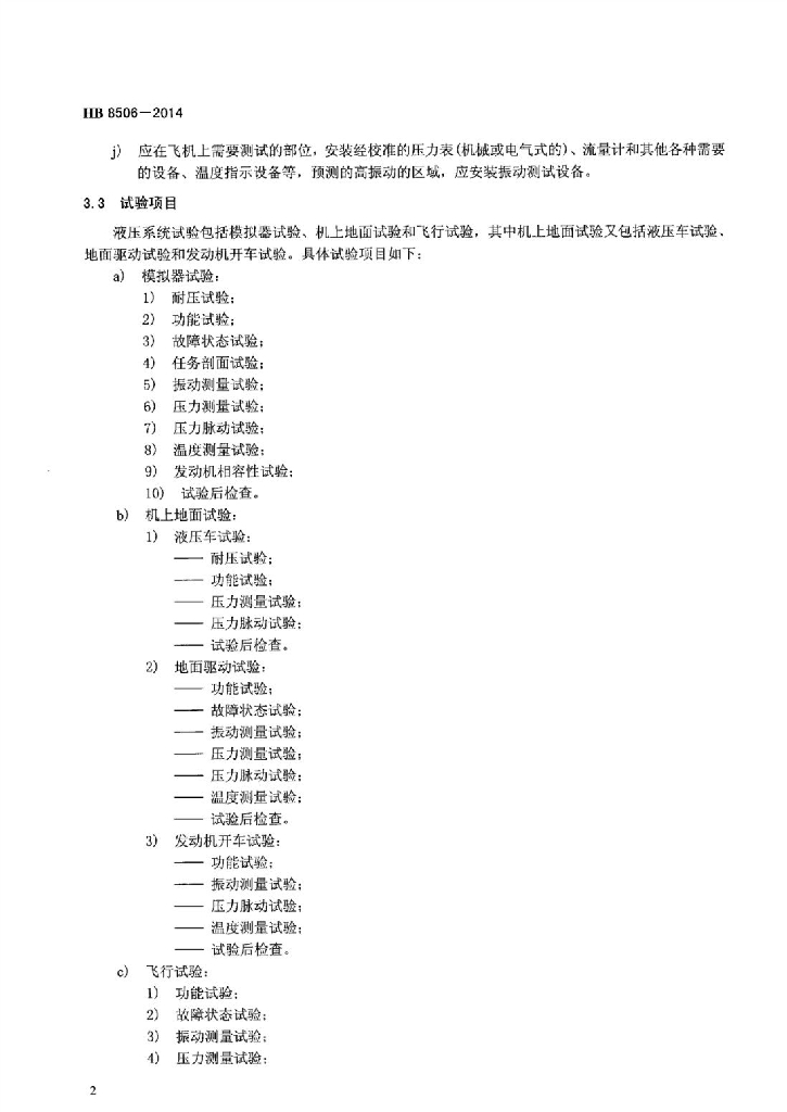
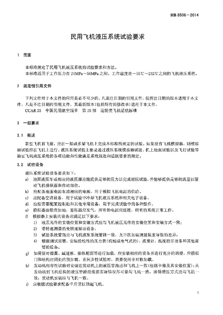
HB 8506-2014 民用飞机液压系统试验要求

行业标准 强制性 现行

标准状态

  1. 发布于:
  2. 实施于:
  3. 废止

标准详情

  • 中国标准分类号:V38
    国际标准分类号:49.080
  • 提出单位:中国航空综合技术研究所
    主管部门:工业和信息化部

起草单位

中航工业第一飞机设计研究院、中国航空综合技术研究所

起草人

李巍、王定卯、徐兰宝、寇张朋、王剑、徐鹏国

标准预览(共 19 页)

* 特别声明:资源收集自网络或用户上传,版权归原作者所有,如侵犯您的权益,请联系我们处理。

  • 标准质量:
  • 文档详情:9.45MB 共 19 页 PDF

标准搜索