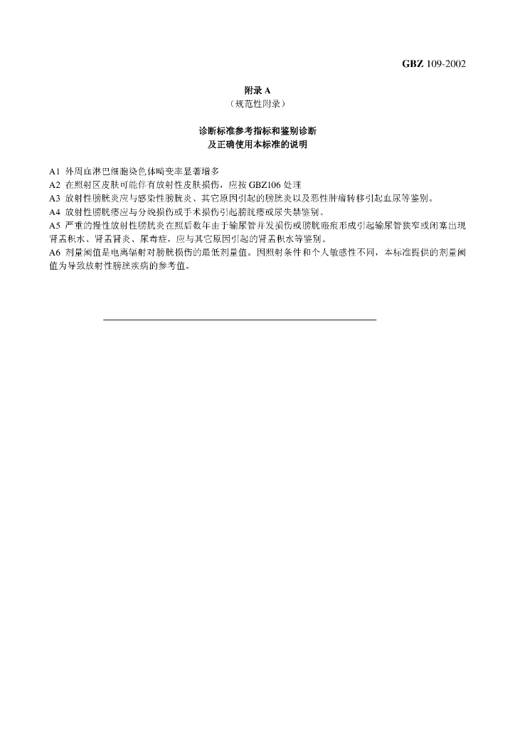
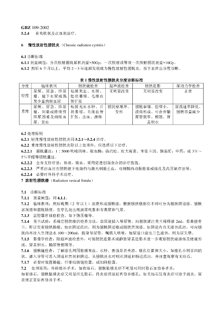
GBZ 109-2002 放射性膀胱疾病诊断标准

国家标准 强制性 已废止

标准状态

  1. 发布于:
  2. 实施于:
  3. 废止于:

标准详情

  • 中国标准分类号:
    国际标准分类号:
  • 提出单位:
    主管部门:

起草单位

白求恩医科大学放射医学研究所、白求恩医科大学第二临床学院、白求恩医科大学第三临床学院

起草人

金玉珂、吴镇凤、鲁学军、刘丽波、陈大伟

标准预览(共 5 页)

* 特别声明:资源收集自网络或用户上传,版权归原作者所有,如侵犯您的权益,请联系我们处理。

  • 标准质量:
  • 文档详情:140.36KB 共 5 页 PDF

标准搜索