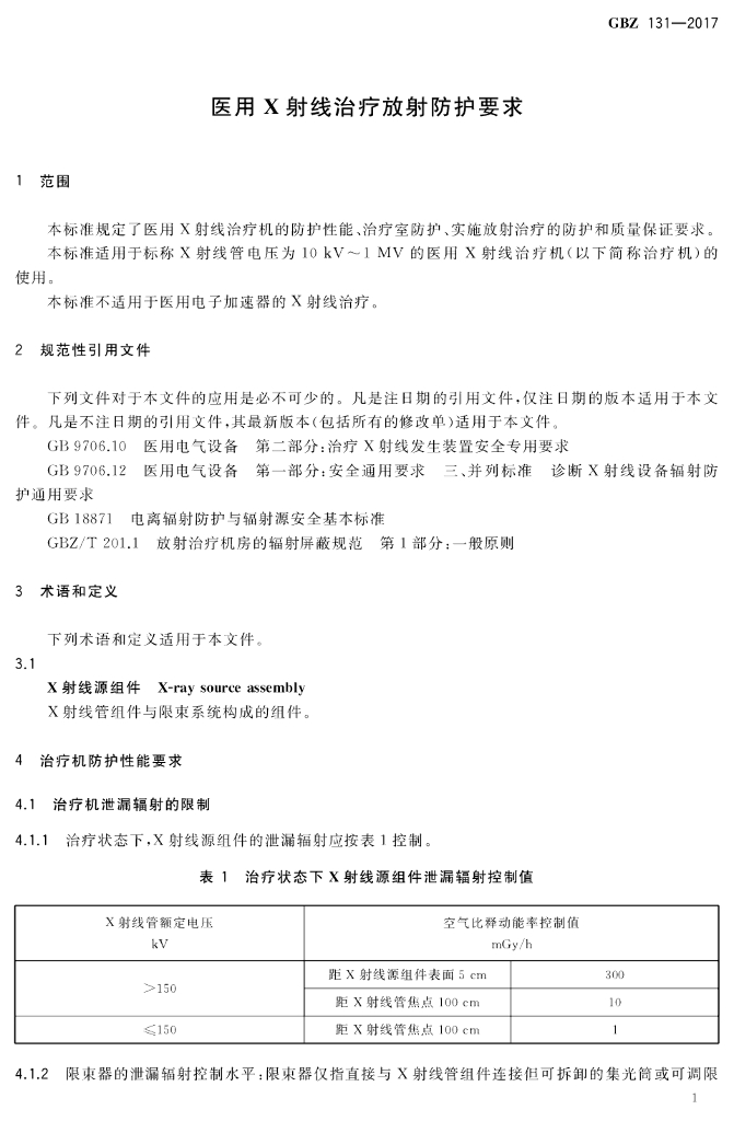
GBZ 131-2017 医用X射线治疗放射防护要求

国家标准 强制性 已废止

标准状态

  1. 发布于:
  2. 实施于:
  3. 废止于:

标准详情

  • 中国标准分类号:
    国际标准分类号:
  • 提出单位:
    主管部门:

起草单位

北京市疾病预防控制中心、中国疾病预防控制中心辐射防护与核安全医学所、北京医院

起草人

王时进、马永忠、冯泽臣、程金生、张绍刚

标准预览(共 12 页)

* 特别声明:资源收集自网络或用户上传,版权归原作者所有,如侵犯您的权益,请联系我们处理。

  • 标准质量:
  • 文档详情:838.61KB 共 12 页 PDF

标准搜索