NB/T 10159-2019 工业型煤耐磨强度测定方法

行业标准 推荐性 现行

标准状态

  1. 发布于:
  2. 实施于:
  3. 废止

标准详情

  • 中国标准分类号:D21
    国际标准分类号:73.040
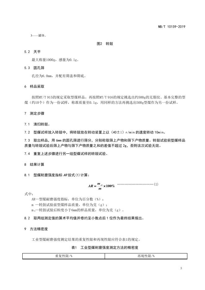
  • 提出单位:中国煤炭工业协会
    主管部门:国家能源局

起草单位

煤炭科学技术研究院有限公司、新疆乾海环保科技有限公司、合肥迈托机电设备科技有限公司

起草人

王东升、丁华、张宇宏、娄建军、李秀珍、王瑞丽、孙尚云

标准预览(共 6 页)

* 特别声明:资源收集自网络或用户上传,版权归原作者所有,如侵犯您的权益,请联系我们处理。

  • 标准质量:
  • 文档详情:829.57KB 共 6 页 PDF

标准搜索