DB50/T 1557.3-2024 气象灾害风险预警等级 第3部分:低温雨雪冰冻

地方标准 重庆市 推荐性 现行

标准状态

  1. 发布于:
  2. 实施于:
  3. 废止

标准详情

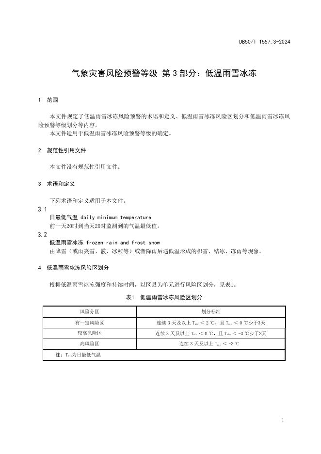
  • 中国标准分类号:A47
    国际标准分类号:07.060
  • 提出单位:重庆市气象局
    主管部门:重庆市市场监督管理局

起草单位

重庆市气候中心、重庆市气象台、重庆市万盛经济技术开发区气象局

起草人

郭渠、康俊、杨宝钢、李永华、张焱、白莹莹、王颖、朱浩楠、张驰、刘川、廖代强、池洪敏

标准预览(共 7 页)

* 特别声明:资源收集自网络或用户上传,版权归原作者所有,如侵犯您的权益,请联系我们处理。

  • 标准质量:
  • 文档详情:254.18KB 共 7 页 PDF

标准搜索