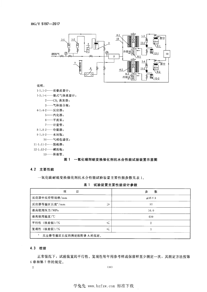
HG/T 5197-2017 一氧化碳耐硫变换催化剂抗水合性能试验方法

行业标准 推荐性 现行

标准状态

  1. 发布于:
  2. 实施于:
  3. 废止

标准详情

  • 中国标准分类号:G74
    国际标准分类号:71.100.99
  • 提出单位:
    主管部门:工业和信息化部

起草单位

福州大学化肥催化剂国家工程研究中心、北京三聚环保新材料股份有限公司、南化集团研究院

起草人

江莉龙、曹彦宁、赵文涛 等

标准预览(共 13 页)

* 特别声明:资源收集自网络或用户上传,版权归原作者所有,如侵犯您的权益,请联系我们处理。

  • 标准质量:
  • 文档详情:5.34MB 共 13 页 PDF

标准搜索