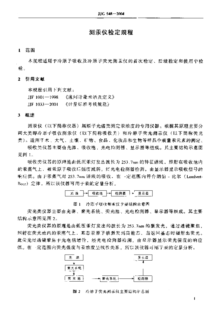
JJG 548-2004 测汞仪 检定规程

国家标准 强制性 已废止

标准状态

  1. 发布于:
  2. 实施于:
  3. 废止于:

标准详情

  • 中国标准分类号:
    国际标准分类号:
  • 代替标准:JJG 548-1988、JJG 679-1990
  • 提出单位:
    主管部门:

起草单位

上海市计量测试技术研究院、国家标准物质研究中心

起草人

邱燕惠(上海市计量测试技术研究院)、马联弟(国家标准物质研究中心)、卢晓华(国家标准物质研究中心)

标准预览(共 14 页)

* 特别声明:资源收集自网络或用户上传,版权归原作者所有,如侵犯您的权益,请联系我们处理。

  • 标准质量:
  • 文档详情:256.82KB 共 14 页 PDF

标准搜索