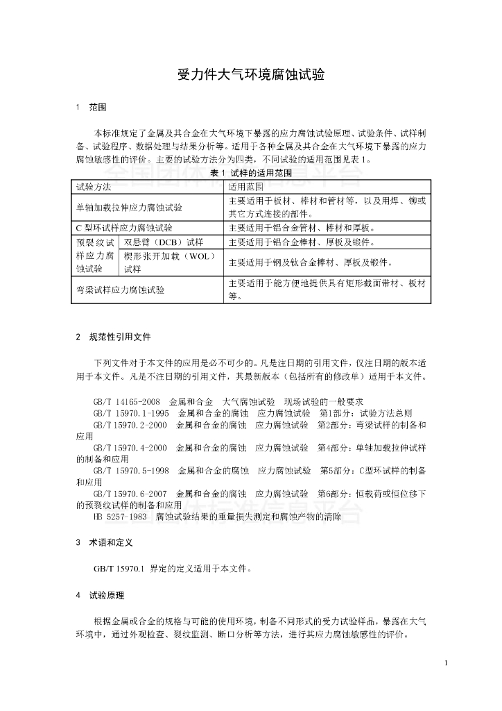
T/CSCP 0019-2017 受力件大气环境腐蚀试验

团体标准 强制性 现行

标准状态

  1. 发布于:
  2. 实施于:
  3. 废止

标准详情

  • 中国标准分类号:
    国际标准分类号:19.020
  • 团体名称:中国腐蚀与防护学会

起草单位

中国航发北京航空材料研究院、北京科技大学、中国科学院金属研究所、武汉材料保护研究所、中国电器科学研究院有限公司、钢铁研究总院青岛海洋腐蚀研究所、中国兵器工业第五九研究所、国营第二九八厂

起草人

李晓刚、张三平、王振尧、韩冰、肖勇、蒋荃、张晓芸、刘建、杜翠薇、高瑾、董超芳、杨朝晖、王俊、肖葵、吴俊升、程学群、汪崧、卢琳、孙志华、刘玉军、张波、丁国清、安江峰、郑鹏华、吴军

标准预览(共 25 页)

* 特别声明:资源收集自网络或用户上传,版权归原作者所有,如侵犯您的权益,请联系我们处理。

  • 标准质量:
  • 文档详情:1.65MB 共 25 页 PDF

标准搜索