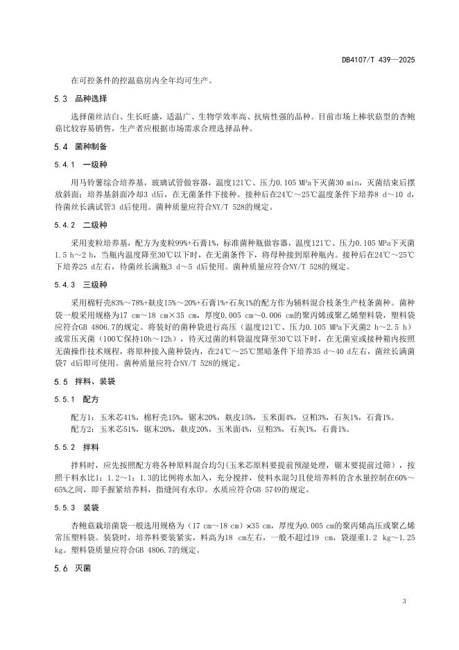
DB4107/T 439-2025 杏鲍菇生产技术规程

地方标准 新乡市 推荐性 现行

标准状态

  1. 发布于:
  2. 实施于:
  3. 废止

标准详情

  • 中国标准分类号:B05
    国际标准分类号:65.020.20
  • 代替标准:DB4107/T 439-2020
  • 提出单位:
    主管部门:新乡市市场监督管理局

起草单位

新乡市农业科学院、辉县市农业农村局、新乡学院、封丘县鑫丰农业种植专业合作社、新乡高新技术开发区关堤乡农业服务中心、新乡市种业发展服务中心、获嘉县农业农村局。

起草人

靳荣线、王玲燕、鲁欣欣、朱坤、邹明、许伟、郭莎莎、朱长春、王镇兰、吴涛、徐英、马贝贝。

标准预览(共 8 页)

* 特别声明:资源收集自网络或用户上传,版权归原作者所有,如侵犯您的权益,请联系我们处理。

  • 标准质量:
  • 文档详情:347.92KB 共 8 页 PDF

标准搜索