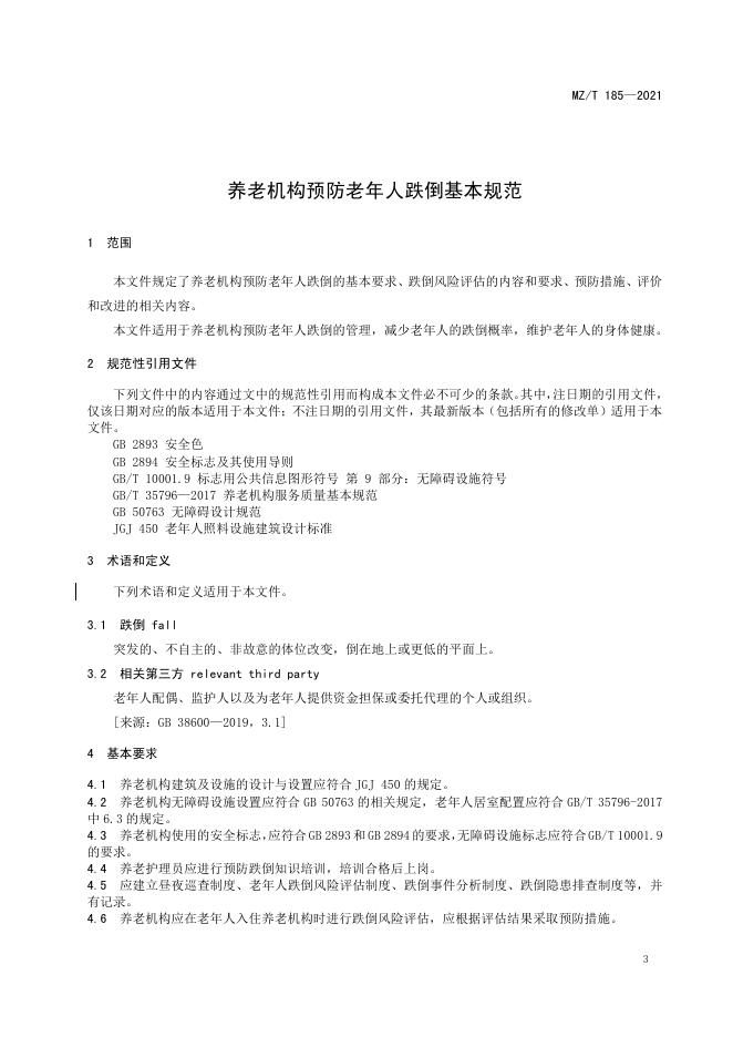
MZ/T 185-2021 养老机构预防老年人跌倒基本规范

行业标准 推荐性 现行

标准状态

  1. 发布于:
  2. 实施于:
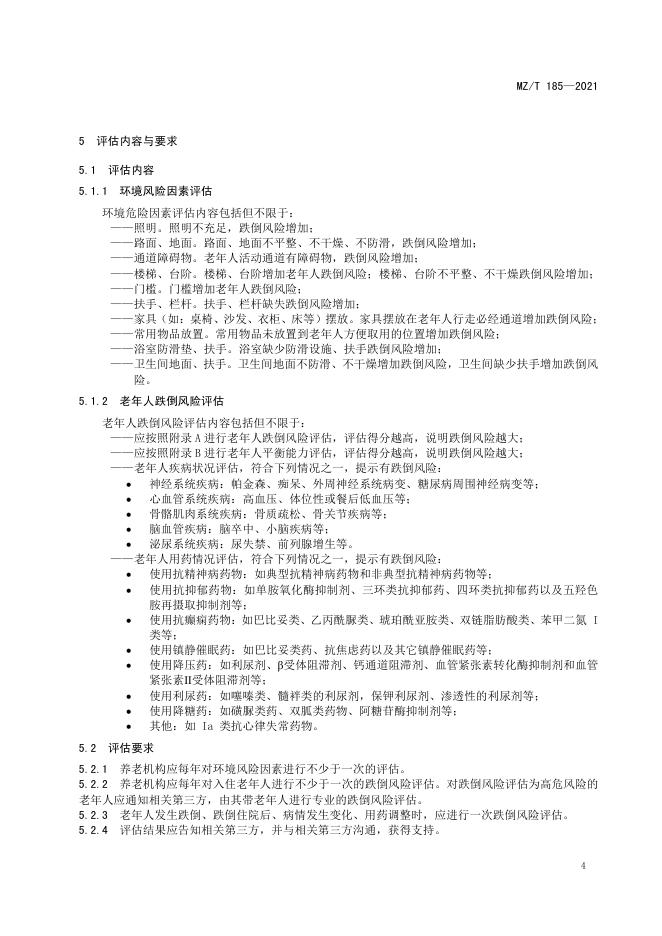
  3. 废止

标准详情

  • 中国标准分类号:A20
    国际标准分类号:03.080.99
  • 提出单位:中华人民共和国民政部
    主管部门:民政部

起草单位

北京市养老行业协会、北京寸草关爱管理咨询有限公司、北京首开寸草养老服务有限公司、中国老年医学学会、国家老年疾病临床医学研究中心(解放军总医院)

起草人

王小龙、常宏玲、郝永静、雷洋、皮红英、侯惠如、高远、段蕾蕾、耳玉亮、李冬、李星震、李瑾、刘畅、李兆鹏

标准预览(共 10 页)

* 特别声明:资源收集自网络或用户上传,版权归原作者所有,如侵犯您的权益,请联系我们处理。

  • 标准质量:
  • 文档详情:257.57KB 共 10 页 PDF

标准搜索