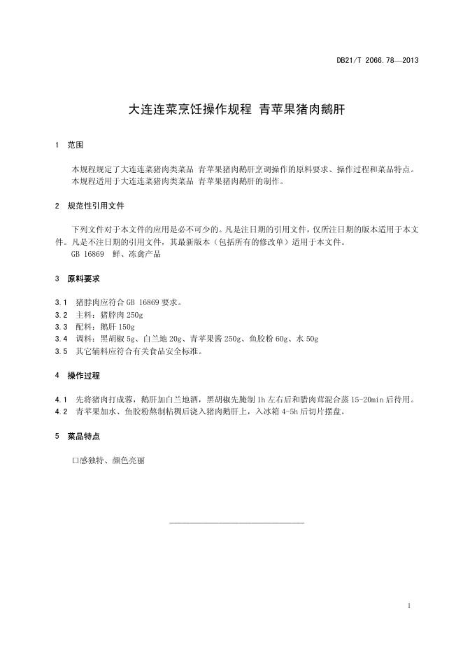
DB21/T 2066.78-2013 青苹果猪肉鹅肝烹调操作规程

地方标准 辽宁省 推荐性 已废止

标准状态

  1. 发布于:
  2. 实施于:
  3. 废止于:

标准详情

  • 中国标准分类号:A12
    国际标准分类号:01.040.03
  • 提出单位:
    主管部门:辽宁省质量技术监督局

起草单位

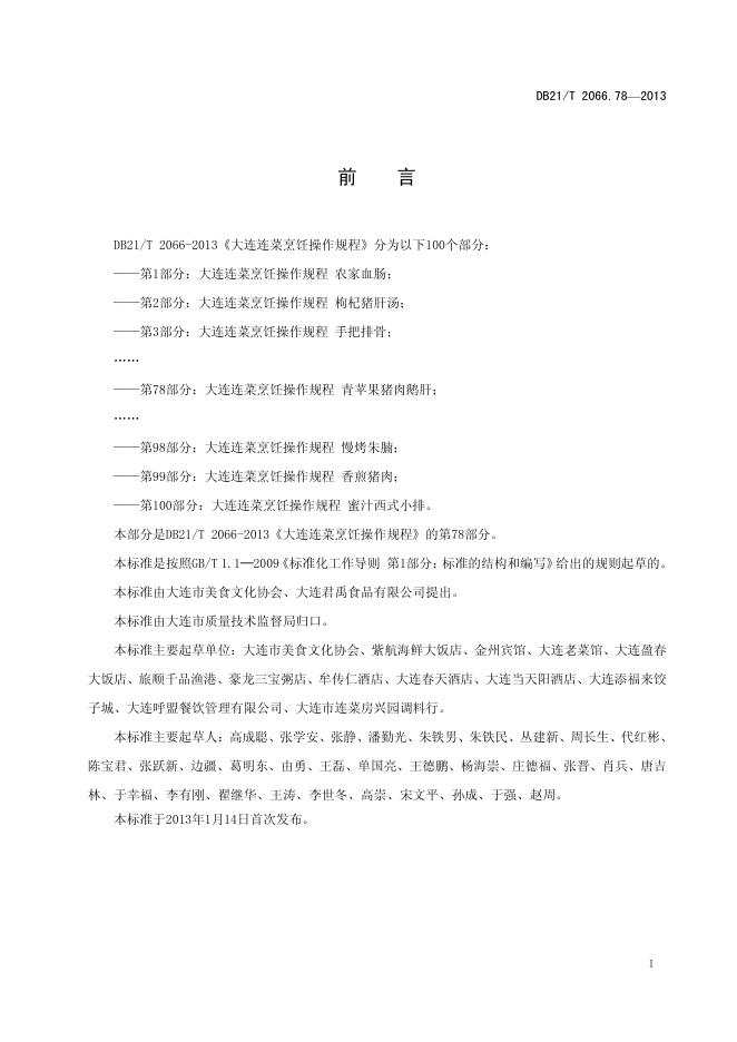
大连市美食文化协会、紫航海鲜大饭店、金州宾馆、大连老菜馆、大连盈春大饭店、旅顺千品渔港、豪龙三宝粥店、牟传仁酒店、大连春天酒店、大连当天阳酒店、大连添福来饺子城、大连呼盟餐饮管理有限公司、大连市连菜房

起草人

高成聪、张学安、张静、潘勤光、朱铁男、朱铁民、丛建新、周长生、代红彬、陈宝君、张跃新、边疆、葛明东、由勇、王磊、单国亮、王德鹏、杨海崇、庄德福、张晋、肖兵、唐吉林、于幸福、李有刚、翟继华、王涛、李世冬

标准预览(共 3 页)

* 特别声明:资源收集自网络或用户上传,版权归原作者所有,如侵犯您的权益,请联系我们处理。

  • 标准质量:
  • 文档详情:231.62KB 共 3 页 PDF

标准搜索