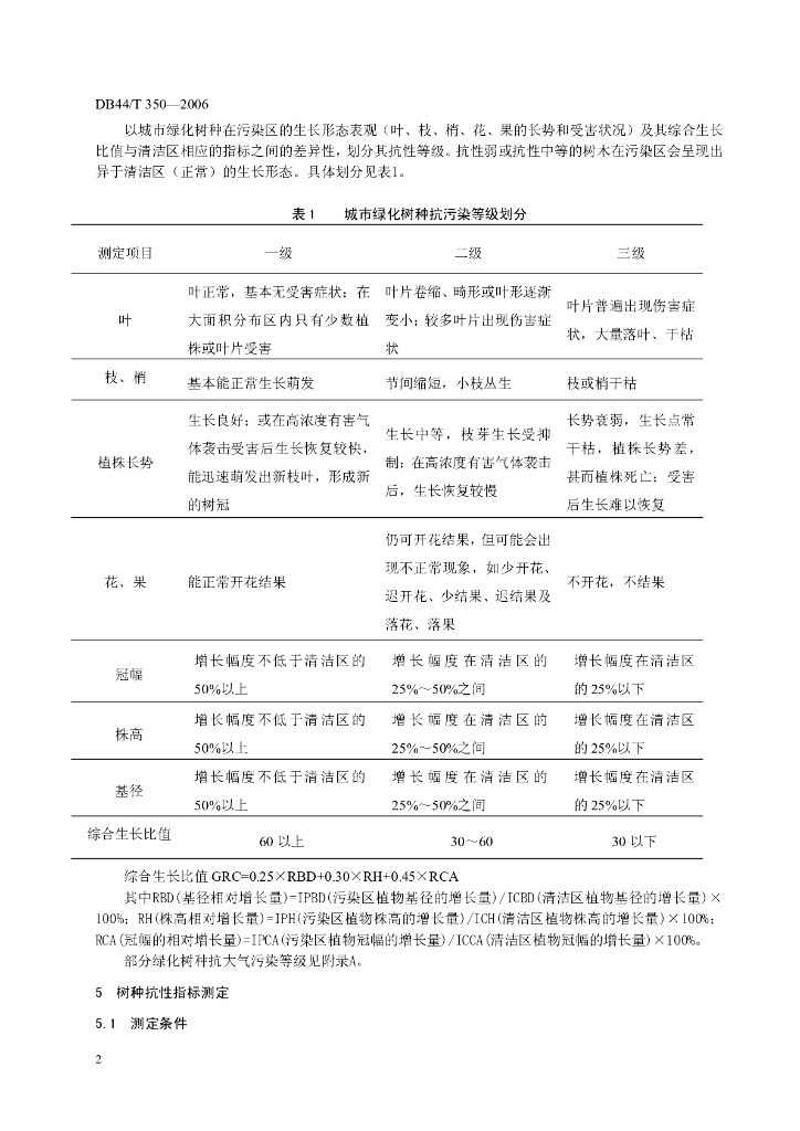
DB44/T 350-2006 城市绿化树种抗大气污染等级划分

地方标准 广东省 推荐性 现行

标准状态

  1. 发布于:
  2. 实施于:
  3. 废止

标准详情

  • 中国标准分类号:B05
    国际标准分类号:65.020.20
  • 提出单位:
    主管部门:广东省质量技术监督局

起草单位

广东省佛山市林业科学研究所

起草人

薛克娜、谭家得、陆耀东、陈宏通、胡羡聪、王志云、罗昭润、吴小英、邝健智

标准预览(共 22 页)

* 特别声明:资源收集自网络或用户上传,版权归原作者所有,如侵犯您的权益,请联系我们处理。

  • 标准质量:
  • 文档详情:364.58KB 共 22 页 PDF

标准搜索