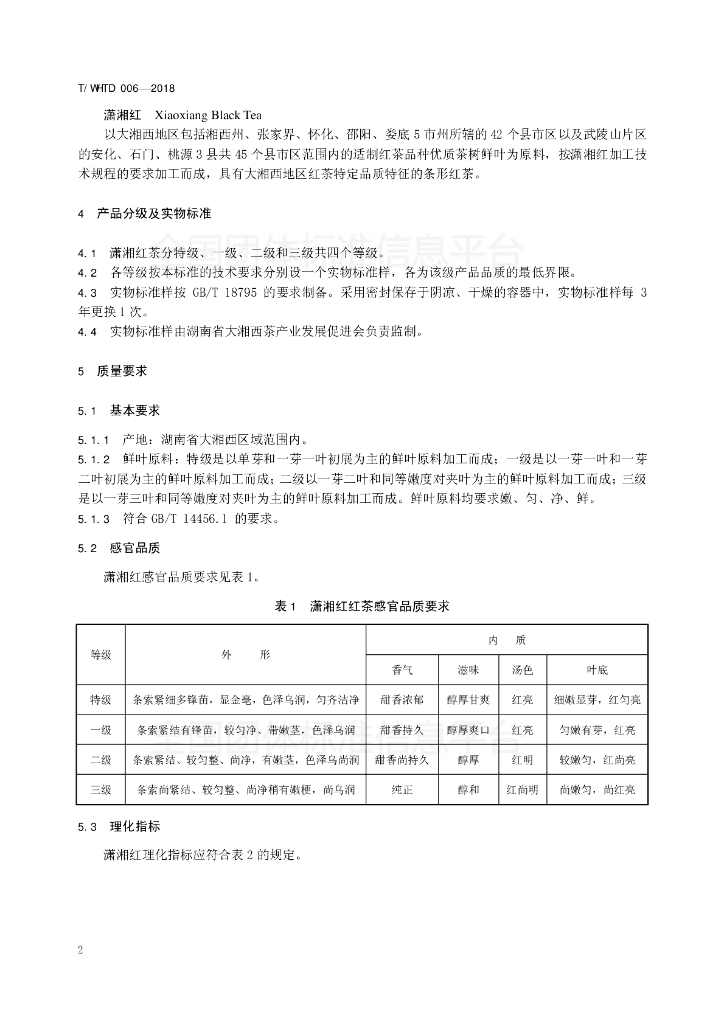
T/WHTD 006-2018 潇湘茶 潇湘红

团体标准 强制性 现行

标准状态

  1. 发布于:
  2. 实施于:
  3. 废止

标准详情

  • 中国标准分类号:X55
    国际标准分类号:67.140.10
  • 团体名称:湖南省大湘西茶产业发展促进会

起草单位

湖南农业大学、湖南省茶叶研究所、湖南省大湘西茶产业发展促进会

起草人

肖力争、刘仲华、黄建安、尹钟、包小村、谭月萍、吴丹

标准预览(共 8 页)

* 特别声明:资源收集自网络或用户上传,版权归原作者所有,如侵犯您的权益,请联系我们处理。

  • 标准质量:
  • 文档详情:355.07KB 共 8 页 PDF

标准搜索