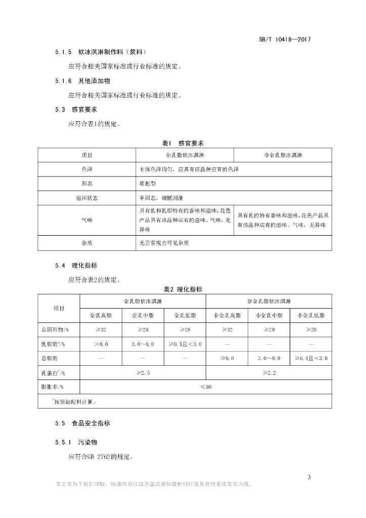
SB/T 10418-2017 软冰淇淋

行业标准 推荐性 现行

标准状态

  1. 发布于:
  2. 实施于:
  3. 废止

标准详情

  • 中国标准分类号:X53
    国际标准分类号:67.100.40
  • 代替标准:SB/T 10418-2007
  • 提出单位:
    主管部门:工业和信息化部

起草单位

祐康食品(杭州)有限公司、浙江五丰冷食有限公司、深圳海川生态食品科技有限公司、百胜餐饮集团中国事业部、北京艾莱发喜食品有限公司

起草人

范清、胡五连、何唯平、程缅、周京生、张晓峰、马海燕、许立杰、茅金妹、唐雪梅、张曦

标准预览(共 6 页)

* 特别声明:资源收集自网络或用户上传,版权归原作者所有,如侵犯您的权益,请联系我们处理。

  • 标准质量:
  • 文档详情:181.89KB 共 6 页 PDF

标准搜索