DB46/T 529-2021 苦瓜化肥农药减施增效技术规程

地方标准 海南省 推荐性 现行

标准状态

  1. 发布于:
  2. 实施于:
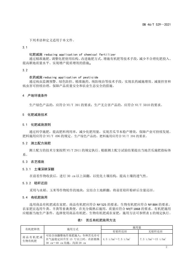
  3. 废止

标准详情

  • 中国标准分类号:B31
    国际标准分类号:65.020.20
  • 提出单位:海南省农业农村厅
    主管部门:海南省市场监督管理局

起草单位

中国热带农业科学院热带作物品种资源研究所、海南省农业科学院蔬菜研究所、海南省东方弘屿果蔬农民专业合作社、屯昌县枫绿果蔬产销专业合作社

起草人

戚志强、杨衍、杜公福、廖道龙、王登峰、李晓亮、韩旭、牛玉、赵武清、刘维侠、于仁波、云天海、王华、蔡昌辉

标准预览(共 8 页)

* 特别声明:资源收集自网络或用户上传,版权归原作者所有,如侵犯您的权益,请联系我们处理。

  • 标准质量:
  • 文档详情:369.1KB 共 8 页 PDF

标准搜索