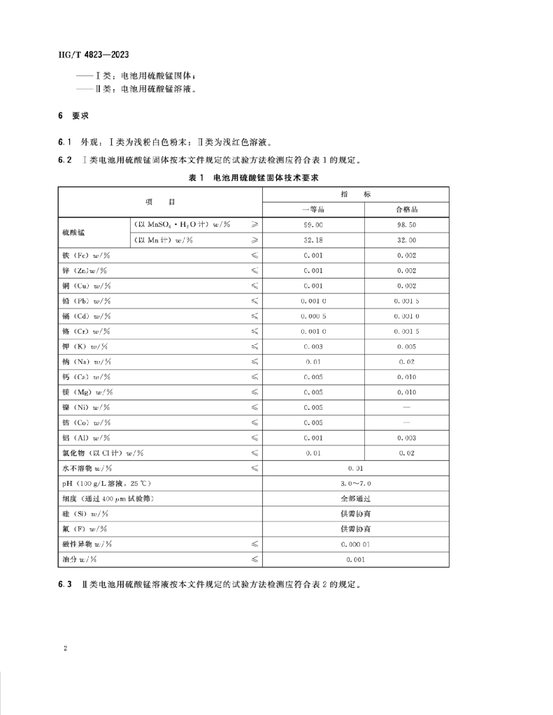
HG/T 4823-2023 电池用硫酸锰

行业标准 推荐性 现行

标准状态

  1. 发布于:
  2. 实施于:
  3. 废止

标准详情

  • 中国标准分类号:G12
    国际标准分类号:71.060.50
  • 代替标准:HG/T 4823-2015
  • 提出单位:中国石油和化学工业联合会
    主管部门:全国化学标准化技术委员会无机化工分技术委员会

起草单位

贵州大龙汇成新材料有限公司、广东邦普循环科技有限公司、广东光华科技股份有限公司、南方锰业集团有限责任公司、钦州南海化工有限公司、衢州华友资源再生科技有限公司、格林美(江苏)钴业股份有限公司、福安青美能源材料有限公司、广西银亿新材料有限公司、贵州金瑞新材料有限责任公司、青岛盛瀚色谱技术有限公司、贵州中伟资源循环产业发展有限公司、中海油天津化工研究设计院有限公司

起草人

彭天剑、李长东、张建锋、李维健、苏自路、刘永东、张爱青、白亮、张学飞、康凯、王港、李攀、申喜元、明帮来、周一朗、卢国贤、唐文龙、雷尚荣、刘务华、姚金华、杨裴、郭永欣

标准预览(共 25 页)

* 特别声明:资源收集自网络或用户上传,版权归原作者所有,如侵犯您的权益,请联系我们处理。

  • 标准质量:
  • 文档详情:5.57MB 共 25 页 PDF

标准搜索