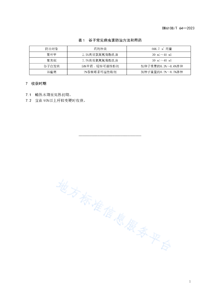
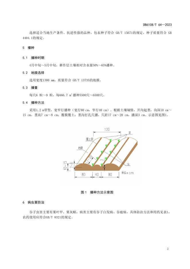
DB6108/T 64-2023 谷子全膜深沟探墒穴播技术规程

地方标准 榆林市 推荐性 现行

标准状态

  1. 发布于:
  2. 实施于:
  3. 废止

标准详情

  • 中国标准分类号:B01
    国际标准分类号:65.020.20
  • 提出单位:榆林市农业农村局
    主管部门:榆林市市场监督管理局

起草单位

佳县农业技术推广中心、榆林市农业技术服务中心、榆林禾谷旺农业科技技术有限责任公司、榆林市黄土地现代农业综合开发有限公司、佳县农生财农民专业合作社

起草人

田双梅、尚武平、杨三维、艾玉玉、高永强、安月圆、朱利兵、武奇伟、薛海强、赵宝强、柴子荣、高林广、梅成芳、孙水洪、武玉雄、李海军、任美丽、李舒妮

标准预览(共 5 页)

* 特别声明:资源收集自网络或用户上传,版权归原作者所有,如侵犯您的权益,请联系我们处理。

  • 标准质量:
  • 文档详情:233.98KB 共 5 页 PDF

标准搜索