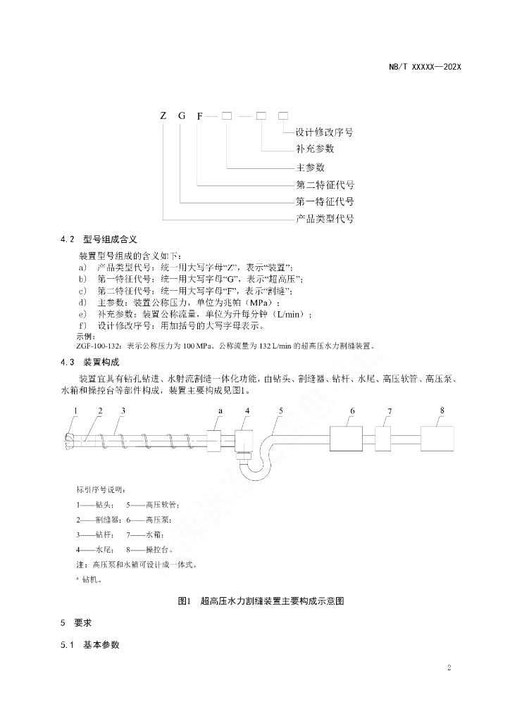
NB/T 11142-2023 煤矿井下超高压水力割缝装置

行业标准 推荐性 现行

标准状态

  1. 发布于:
  2. 实施于:
  3. 废止

标准详情

  • 中国标准分类号:D09
    国际标准分类号:73.040
  • 提出单位:中国煤炭工业协会
    主管部门:国家能源局

起草单位

中煤科工集团重庆研究院有限公司、重庆大学

起草人

张永将、赵旭生、袁本庆、陆占金、邹全乐、徐遵玉、李成成、季飞、黄振飞、刘军、刘永三

标准预览(共 11 页)

* 特别声明:资源收集自网络或用户上传,版权归原作者所有,如侵犯您的权益,请联系我们处理。

  • 标准质量:
  • 文档详情:1.77MB 共 11 页 PDF

标准搜索