DL/T 1136-2022 钢弦式钢筋应力计

行业标准 推荐性 现行

标准状态

  1. 发布于:
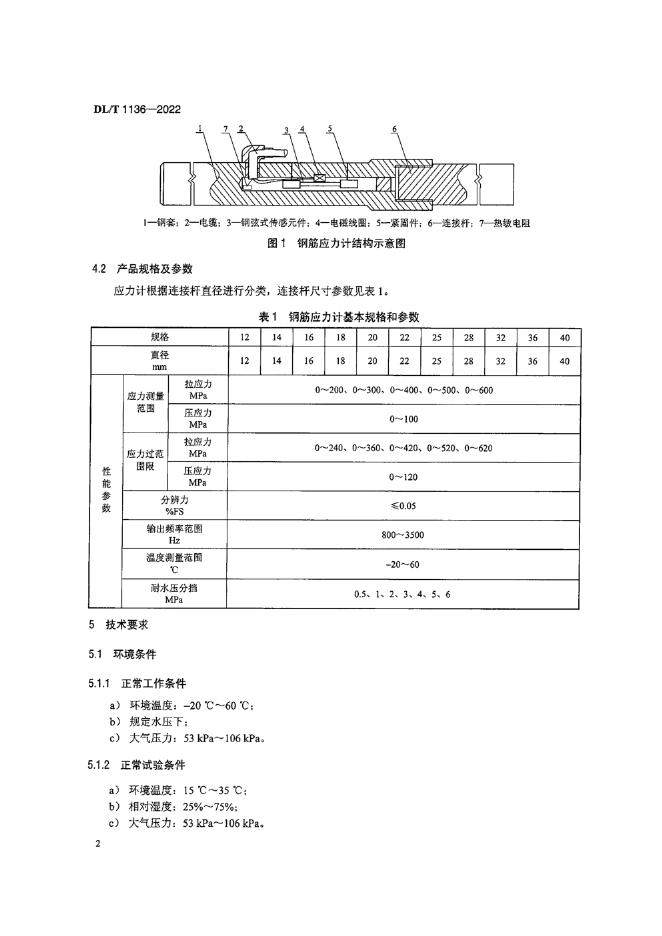
  2. 实施于:
  3. 废止

标准详情

  • 中国标准分类号:P59
    国际标准分类号:27.140
  • 代替标准:DL/T 1136-2009
  • 提出单位:中国电力企业联合会
    主管部门:国家能源局

起草单位

南京南瑞水利水电科技有限公司、国家电网有限公司、基康仪器股份有限公司、国网新源控股有限公司

起草人

郑水华、崔岗、荆岫岩、胡波、雷霆、赵初林、包文祥、王璞、王甜、陈俊生、邓检华、马保东、陈钦、王进锋、陶丛丛、熊红阳

标准预览(共 13 页)

* 特别声明:资源收集自网络或用户上传,版权归原作者所有,如侵犯您的权益,请联系我们处理。

  • 标准质量:
  • 文档详情:1.16MB 共 13 页 PDF

标准搜索