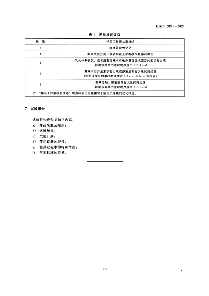
HG/T 5851-2021 纺织染整助剂 耐硬水稳定性的测定

行业标准 推荐性 现行

标准状态

  1. 发布于:
  2. 实施于:
  3. 废止

标准详情

  • 中国标准分类号:G70
    国际标准分类号:71.100.40
  • 提出单位:
    主管部门:工业和信息化部

起草单位

广东德美精细化工集团股份有限公司、传化智联股份有限公司、绍兴市质量技术监督检测院

起草人

吕小兰、柴文斌、邓东海

标准预览(共 5 页)

* 特别声明:资源收集自网络或用户上传,版权归原作者所有,如侵犯您的权益,请联系我们处理。

  • 标准质量:
  • 文档详情:712.22KB 共 5 页 PDF

标准搜索