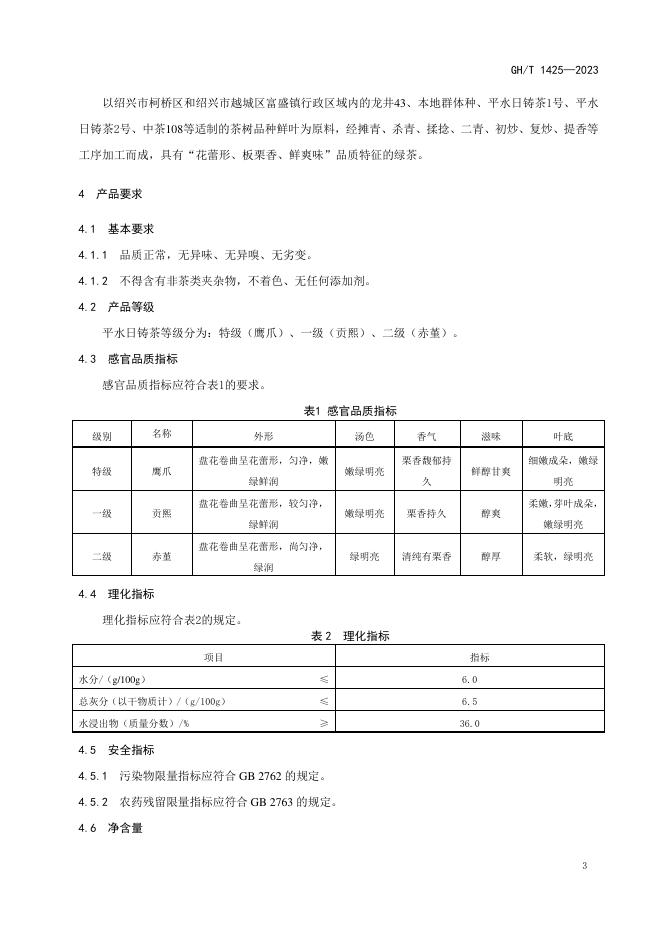
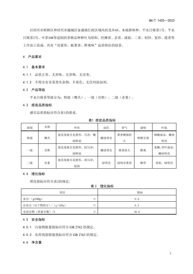
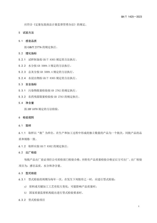
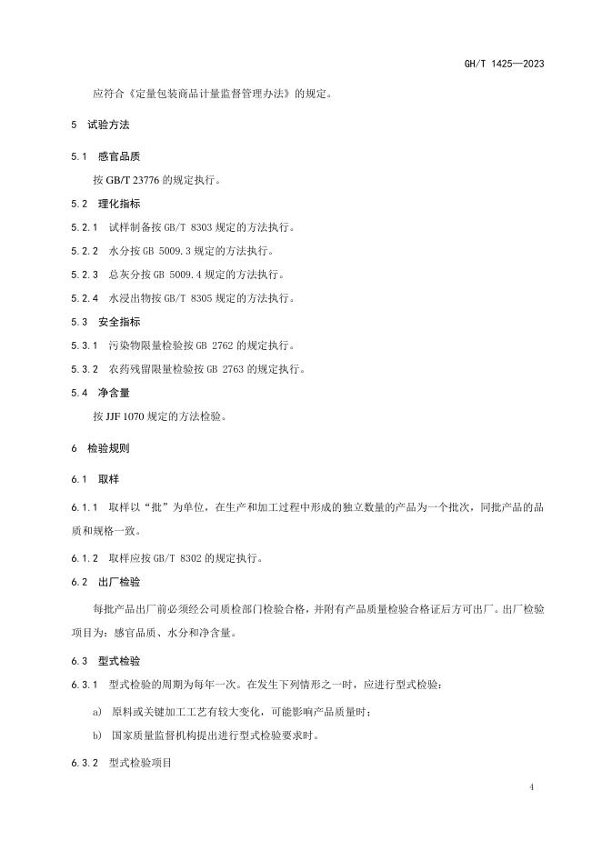
GH/T 1425-2023 平水日铸茶

行业标准 推荐性 现行

标准状态

  1. 发布于:
  2. 实施于:
  3. 废止

标准详情

  • 中国标准分类号:X55
    国际标准分类号:67.140.10
  • 提出单位:中华全国供销合作总社
    主管部门:全国茶叶标准化技术委员会

起草单位

浙江省农业技术推广中心、中华全国供销合作总社杭州茶叶研究所、绍兴市柯桥区农业农村局、浙江大学、绍兴市柯桥区茶叶产业协会、绍兴柯桥东方茶业有限公司、绍兴木客村茶业专业合作社

起草人

黄伟红、张亚丽、王卓琴、冯启华、沈琼华、任金祯、宋晓、李腊梅、张沈红、龚淑英、陆德彪、钱英、金银永

标准预览(共 6 页)

* 特别声明:资源收集自网络或用户上传,版权归原作者所有,如侵犯您的权益,请联系我们处理。

  • 标准质量:
  • 文档详情:883.33KB 共 6 页 PDF

标准搜索