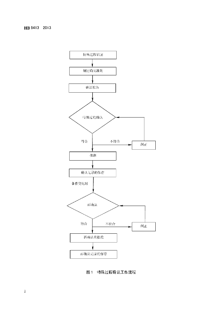
HB 8413-2013 特殊过程确认的程序和要求

行业标准 强制性 现行

标准状态

  1. 发布于:
  2. 实施于:
  3. 废止

标准详情

  • 中国标准分类号:J30
    国际标准分类号:25.020
  • 提出单位:中国航空综合技术研究所
    主管部门:工业和信息化部

起草单位

陕西飞机工业(集团)有限公司、西安飞机工业(集团)有限责任公司、西安航空发动机(集团)有限公司

起草人

姬玉平、韩敏、黄智勇、王翀、牛起宏、奥三社、朱增辉、欧阳轶、彭露、王肖霞

标准预览(共 8 页)

* 特别声明:资源收集自网络或用户上传,版权归原作者所有,如侵犯您的权益,请联系我们处理。

  • 标准质量:
  • 文档详情:734.08KB 共 8 页 PDF

标准搜索