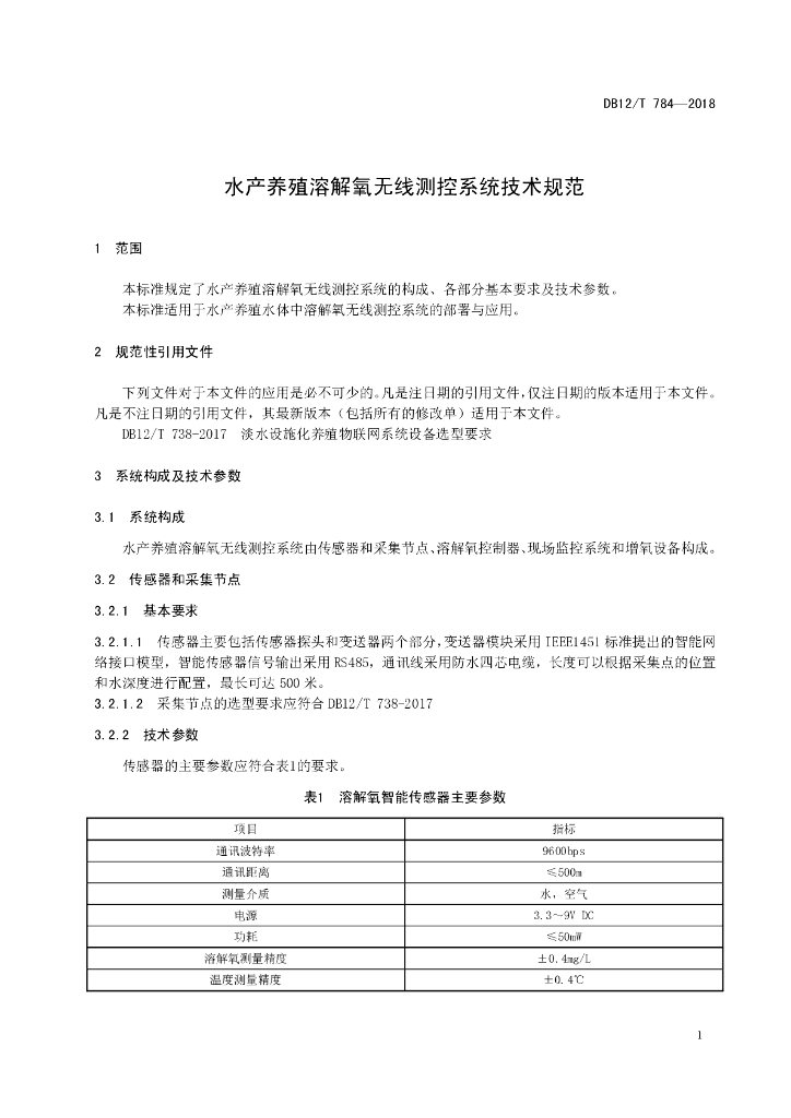
DB12/T 784-2018 水产养殖溶解氧无线测控系统技术规范

地方标准 天津市 推荐性 现行

标准状态

  1. 发布于:
  2. 实施于:
  3. 废止

标准详情

  • 中国标准分类号:B50
    国际标准分类号:65.150
  • 提出单位:
    主管部门:天津市质量技术监督局

起草单位

天津农学院、天津立达海水资源开发有限公司、天津市天祥水产有限责任公司、天津市海发珍品实业发展有限公司、天津市凯润淡水养殖有限公司、天津市益利来养殖有限公司。

起草人

李晓岚、田云臣,马国强、华旭峰、单慧勇、苗建生、杨永海、张修成、孙少起、王满江

标准预览(共 5 页)

* 特别声明:资源收集自网络或用户上传,版权归原作者所有,如侵犯您的权益,请联系我们处理。

  • 标准质量:
  • 文档详情:253.27KB 共 5 页 PDF

标准搜索