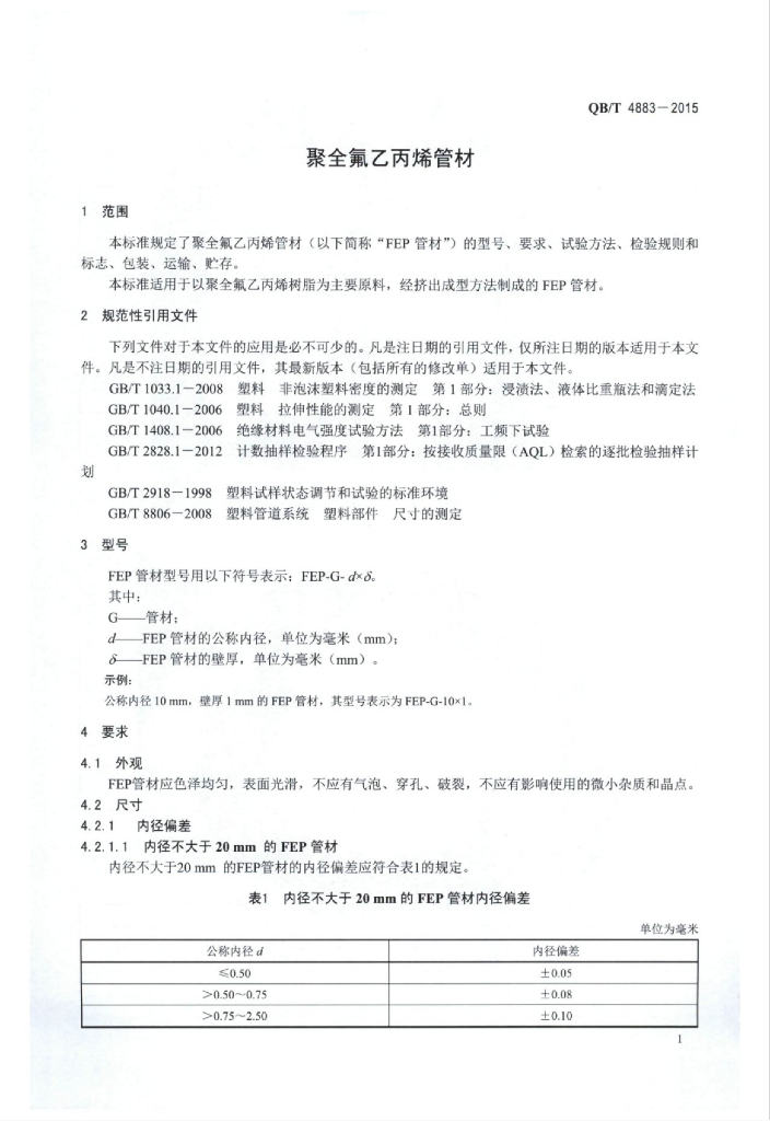
QB/T 4883-2015 聚全氟乙丙烯管材

行业标准 推荐性 现行

标准状态

  1. 发布于:
  2. 实施于:
  3. 废止

标准详情

  • 中国标准分类号:Y28
    国际标准分类号:83.140.99
  • 提出单位:
    主管部门:工业和信息化部

起草单位

上海市塑料研究所、北京市塑料研究所、上海伊川水塑料制品有限公司 等

起草人

郑立新、庄甦、王国俊 等

标准预览(共 10 页)

* 特别声明:资源收集自网络或用户上传,版权归原作者所有,如侵犯您的权益,请联系我们处理。

  • 标准质量:
  • 文档详情:6.81MB 共 10 页 PDF

标准搜索