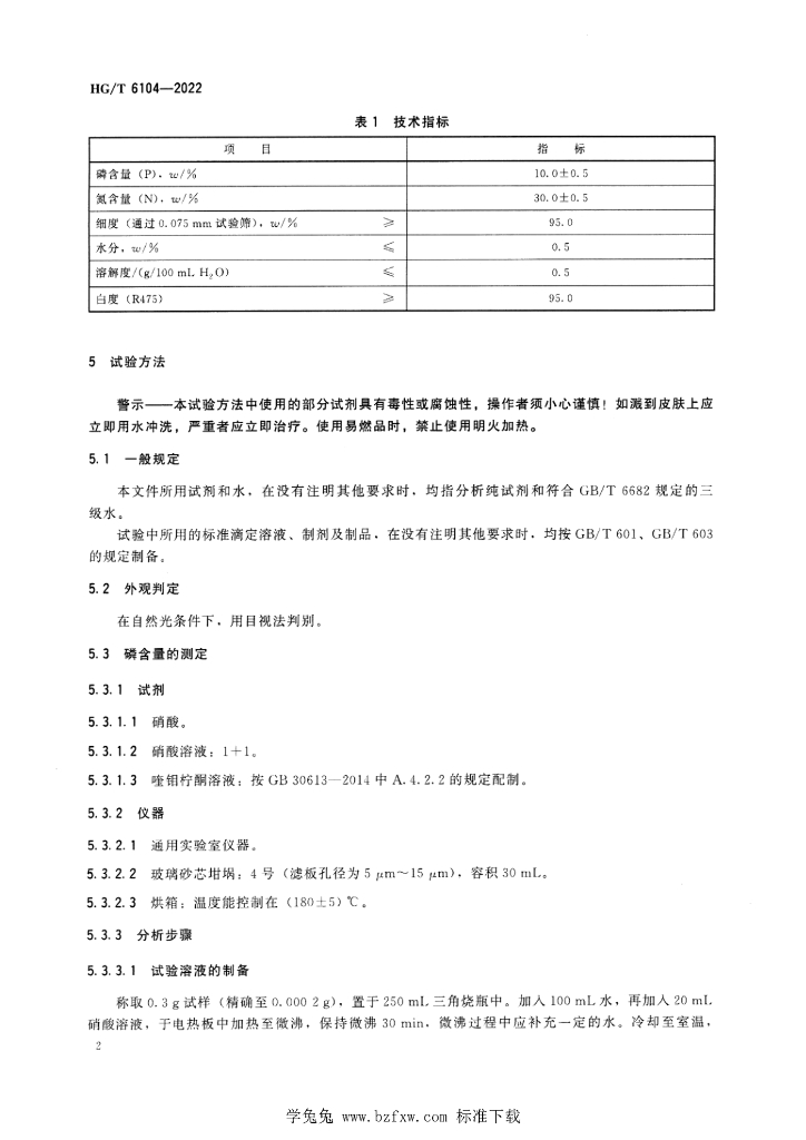
HG/T 6104-2022 阻燃化学品 季戊四醇磷酸酯三聚氰胺盐

行业标准 推荐性 现行

标准状态

  1. 发布于:
  2. 实施于:
  3. 废止

标准详情

  • 中国标准分类号:G71
    国际标准分类号:71.040.40
  • 提出单位:中国石油和化学工业联合会
    主管部门:工业和信息化部

起草单位

四川卓安新材料科技有限公司、四川省精细化工研究设计院、山东能源重装集团莱芜装备制造有限公司、上海科罗纳精细化工有限公司、广西新海丝木业有限公司、贵州耐尔福顺成建材有限公司、山东众甫新材料有限公司、山东泰星新材料股份有限公司、北京理工大学、山东泓安新材料科技有限公司

起草人

赖力嘉、刘祥、黄维光、陈恽、徐刚、夏雨、陈礼云、张雅民、游永胜、李向梅、徐长江

标准预览(共 9 页)

* 特别声明:资源收集自网络或用户上传,版权归原作者所有,如侵犯您的权益,请联系我们处理。

  • 标准质量:
  • 文档详情:2.23MB 共 9 页 PDF

标准搜索