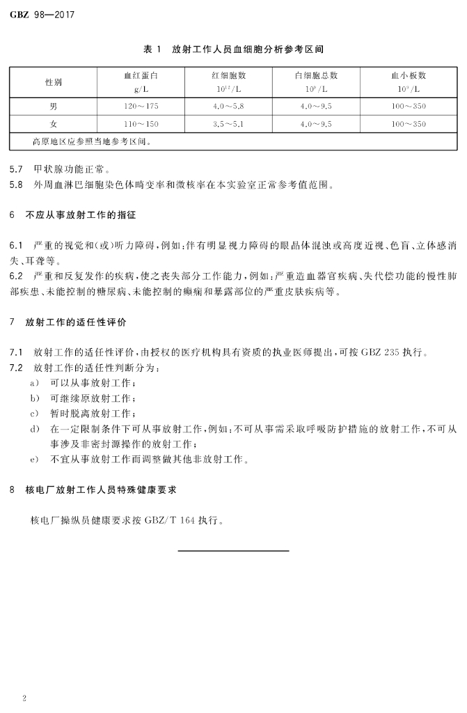
GBZ 98-2017 放射工作人员健康要求

国家标准 强制性 已废止

标准状态

  1. 发布于:
  2. 实施于:
  3. 废止于:

标准详情

  • 中国标准分类号:
    国际标准分类号:
  • 代替标准:GBZ 98-2002
  • 提出单位:
    主管部门:

起草单位

中国医学科学院放射医学研究所、天津市滨海新区检察院、天津市职业病防治院、河南省职业病防治研究院

起草人

姜恩海、傅宝华、江波、徐华、赵欣然、赵士义、白光

标准预览(共 4 页)

* 特别声明:资源收集自网络或用户上传,版权归原作者所有,如侵犯您的权益,请联系我们处理。

  • 标准质量:
  • 文档详情:263.53KB 共 4 页 PDF

标准搜索