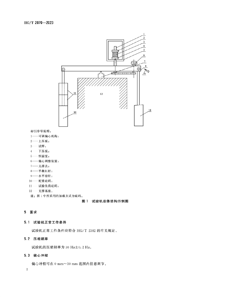
HG/T 2070-2023 橡胶压缩屈挠试验机

行业标准 推荐性 现行

标准状态

  1. 发布于:
  2. 实施于:
  3. 废止

标准详情

  • 中国标准分类号:G98
    国际标准分类号:71.120、83.200
  • 代替标准:HG/T 2070-2009
  • 提出单位:中国石油和化学工业联合会
    主管部门:化学工业橡胶测试仪器设备标准化技术委员会

起草单位

江苏明珠试验机械有限公司、北京友深电子仪器有限公司、江苏新真威试验机械有限公司

起草人

包达飞、朱牧之、王磊

标准预览(共 6 页)

* 特别声明:资源收集自网络或用户上传,版权归原作者所有,如侵犯您的权益,请联系我们处理。

  • 标准质量:
  • 文档详情:958.55KB 共 6 页 PDF

标准搜索