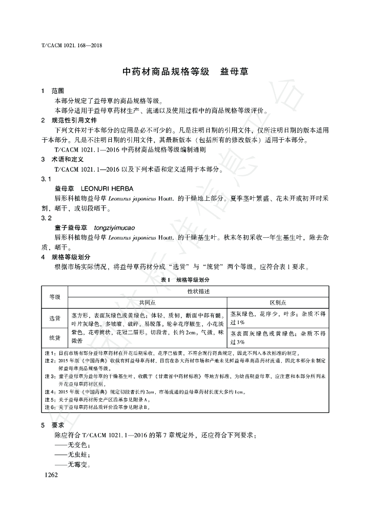
T/CACM 1021.168-2018 中药材商品规格等级 益母草

团体标准 强制性 现行

标准状态

  1. 发布于:
  2. 实施于:
  3. 废止

标准详情

  • 中国标准分类号:
    国际标准分类号:11.120.10
  • 团体名称:中华中医药学会

起草单位

四川省中医药科学院、中国中医科学院中药资源中心、中药材商品规格等级标准 研究技术中心、 北京中研百草检测认证有限公司

起草人

周先建、黄璐琦、郭兰萍、詹志来、郭俊霞、李青苗、夏燕莉、陈铁柱、张美

标准预览(共 6 页)

* 特别声明:资源收集自网络或用户上传,版权归原作者所有,如侵犯您的权益,请联系我们处理。

  • 标准质量:
  • 文档详情:321.26KB 共 6 页 PDF

标准搜索