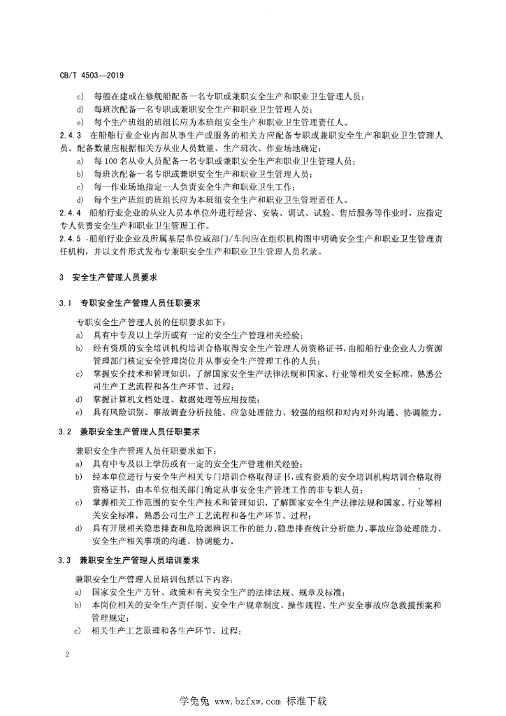
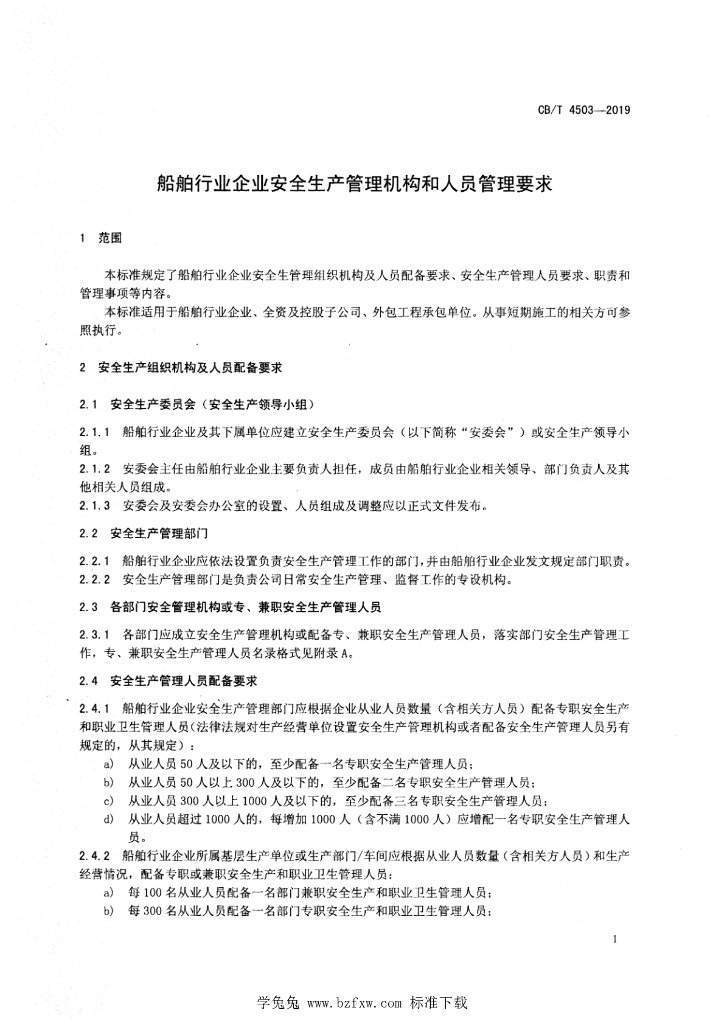
CB/T 4503-2019 船舶行业企业安全生产管理机构和人员管理要求

行业标准 推荐性 现行

标准状态

  1. 发布于:
  2. 实施于:
  3. 废止

标准详情

  • 中国标准分类号:U 09
    国际标准分类号:13.100
  • 提出单位:
    主管部门:工业和信息化部

起草单位

中国船舶工业综合技术经济研究院、芜湖造船厂有限公司

起草人

吉洪文、王靖瑶、吴修华、刘敏捷、王麟、李倩倩、匡文琪

标准预览(共 8 页)

* 特别声明:资源收集自网络或用户上传,版权归原作者所有,如侵犯您的权益,请联系我们处理。

  • 标准质量:
  • 文档详情:2.07MB 共 8 页 PDF

标准搜索