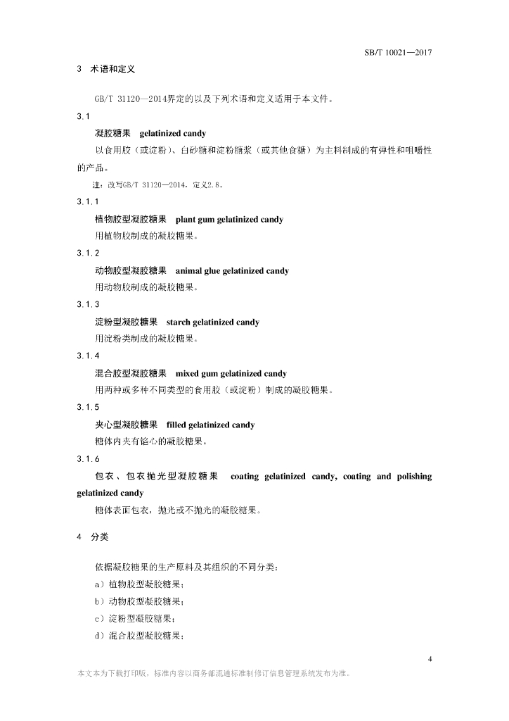
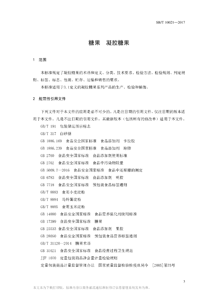
SB/T 10021-2017 糖果 凝胶糖果

行业标准 推荐性 现行

标准状态

  1. 发布于:
  2. 实施于:
  3. 废止

标准详情

  • 中国标准分类号:X33
    国际标准分类号:67.180.10
  • 代替标准:SB/T 10021-2008
  • 提出单位:
    主管部门:工业和信息化部

起草单位

石狮黎祥食品有限公司、北京康贝尔食品有限责任公司、深圳市味奇生物科技有限公司、中国食品有限公司、福建雅客食品有限公司、东莞徐记食品有限公司

起草人

翁延俊、魏建华、刘梅森、施双全、马浩、楚朝阳、林景昌、陈楚锐、贾小鹿、王佳、林志奇、张华显、付国平、余明达、詹光煌、高峰、刘振宇、陈丽平

标准预览(共 11 页)

* 特别声明:资源收集自网络或用户上传,版权归原作者所有,如侵犯您的权益,请联系我们处理。

  • 标准质量:
  • 文档详情:266.29KB 共 11 页 PDF

标准搜索