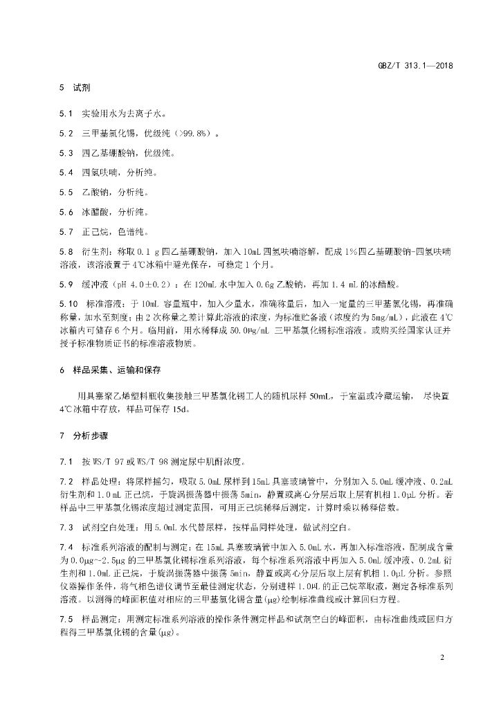
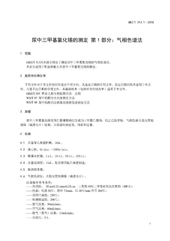
GBZ/T 313.1-2018 尿中三甲基氯化锡的测定 第1部分:气相色谱法

国家标准 推荐性 现行

标准状态

  1. 发布于:
  2. 实施于:
  3. 废止

标准详情

  • 中国标准分类号:
    国际标准分类号:
  • 提出单位:
    主管部门:

起草单位

广东省职业病防治院、深圳市职业病防治院、深圳市罗湖区疾病预防控制中心、深圳市龙岗区疾病预防控制中心

起草人

吴邦华、戎伟丰、易娟、赖少阳、刘丽、何嘉恒、吴川、蔡金敏、谢玉璇、刘奋、何俊涛、赖曝琦、张英、蔡志斌、刘渠、张文、林怡然、负建培、张英

标准预览(共 5 页)

* 特别声明:资源收集自网络或用户上传,版权归原作者所有,如侵犯您的权益,请联系我们处理。

  • 标准质量:
  • 文档详情:375.82KB 共 5 页 PDF

标准搜索