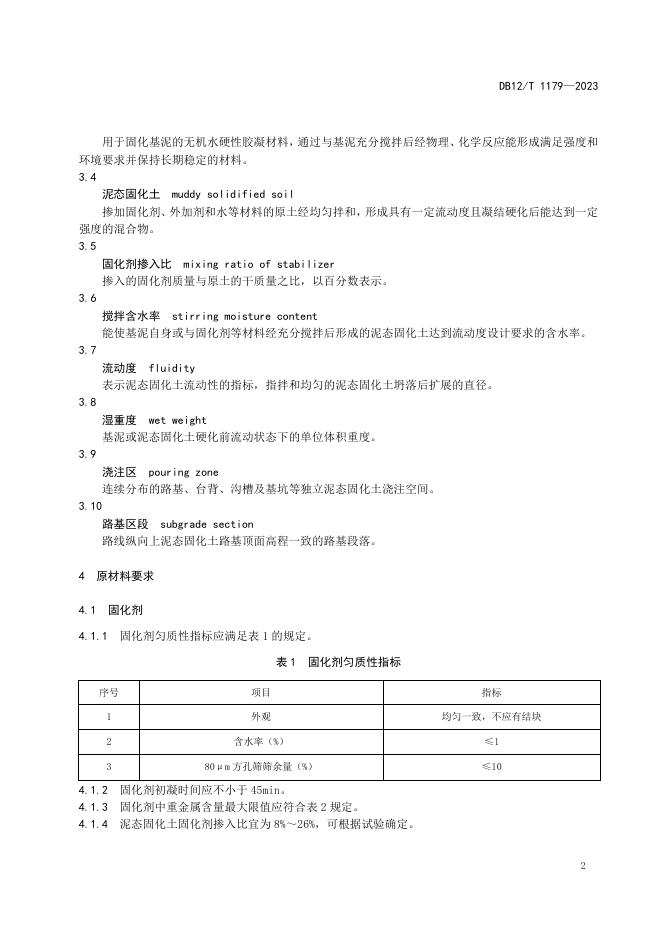
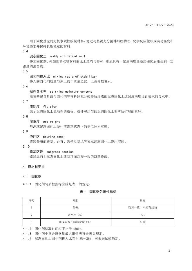
DB12/T 1179-2023 泥态固化土道路填筑技术规程

地方标准 天津市 推荐性 现行

标准状态

  1. 发布于:
  2. 实施于:
  3. 废止

标准详情

  • 中国标准分类号:P66
    国际标准分类号:93.080
  • 提出单位:天津市交通运输委员会
    主管部门:天津市市场监督管理委员会

起草单位

天津市政工程设计研究总院有限公司、长安大学、天津生态城市政景观有限公司、河海大学、天津大学、天津市永暖建材科技开发有限公司、天津中岩大地材料科技有限公司、天津高速公路集团有限公司、天津市公路事业发展服务中心、东南大学、东华大学、天津城建大学、天津工勘检测技术发展有限公司、天津市佰世恒建筑工程有限公司、中铁十五局集团第五工程有限公司、烟台市龙口公路建设养护中心

起草人

王朝辉、王新岐、曾伟、高玉峰、刘润有、高志伟、杜衍庆、霍知亮、李永刚、王刚、王磊、罗晓青、李凯、周明、问鹏辉、杨爱武、宋俊达、孙立强、谢沛祥、庄妍、安玉峰、程海波、李鹏、王雷、郭伟、郎瑞卿、任民、位树、方恒亮、魏源、孙峰伟、吴鸿胜、肖田、魏有军、熊军、代茂华、张国梁、杨丽丽、单鸿飞

标准预览(共 25 页)

* 特别声明:资源收集自网络或用户上传,版权归原作者所有,如侵犯您的权益,请联系我们处理。

  • 标准质量:
  • 文档详情:1.77MB 共 25 页 PDF

标准搜索