TB/T 3112.1-2017 铁路车站电码化设备 第1部分:通用技术条件

行业标准 推荐性 现行

标准状态

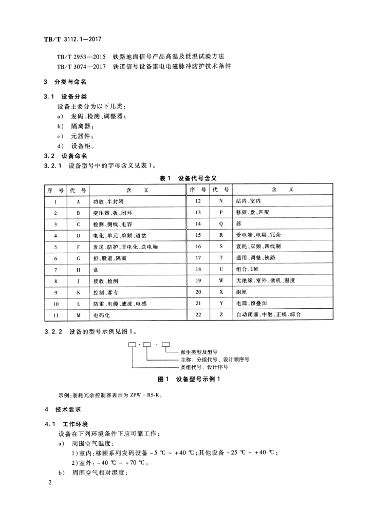
  1. 发布于:
  2. 实施于:
  3. 废止

标准详情

  • 中国标准分类号:S61
    国际标准分类号:45.020
  • 代替标准:TB/T 3112-2005
  • 提出单位:
    主管部门:国家铁路局

起草单位

通号设计院、北京铁路信号有限公司、北京北信丰元铁路电子设备有限公司、固安信通信号技术股份有限公司、北京国铁路阳技术有限公司、通号万全信号设备有限公司、北京全路通铁路专用器材工厂、哈尔滨复盛铁路工电器材有限公司、鹤壁市鑫华中、电器有限公司

起草人

安海君、殷惠媛、于树永、付刚、董炯、、李培明、潘广明、贾红涛、吴仙明、张梁、冯红兵

标准预览(共 12 页)

* 特别声明:资源收集自网络或用户上传,版权归原作者所有,如侵犯您的权益,请联系我们处理。

  • 标准质量:
  • 文档详情:12.19MB 共 12 页 PDF

标准搜索