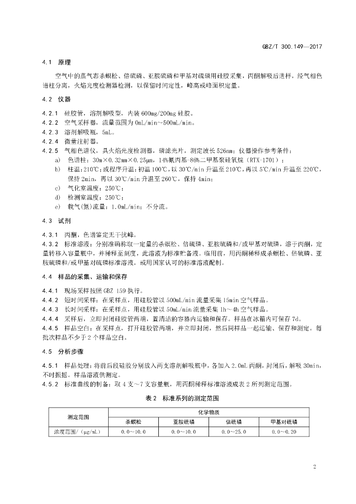
GBZ/T 300.149-2017 工作场所空气有毒物质测定 第149部分:杀螟松、倍硫磷、亚胺硫磷和甲基对硫磷

国家标准 推荐性 现行

标准状态

  1. 发布于:
  2. 实施于:
  3. 废止

标准详情

  • 中国标准分类号:
    国际标准分类号:
  • 提出单位:
    主管部门:

起草单位

湖北省疾病预防控制中心、山东省职业卫生与职业病防治研究院、天津市疾病预防控制中心、浙江省医学科学院、江苏省南京市疾病预防控制中心、浙江省医学科学院、辽宁省沈阳市疾病预防控制中心

起草人

梁禄、张国祥、郑卜侨、程然、王晓云、张万超、刘丹华、王晗 、陈雷、吴礼康、柴剑荣、林树莲、徐志洪、张万超

标准预览(共 6 页)

* 特别声明:资源收集自网络或用户上传,版权归原作者所有,如侵犯您的权益,请联系我们处理。

  • 标准质量:
  • 文档详情:406.57KB 共 6 页 PDF

标准搜索