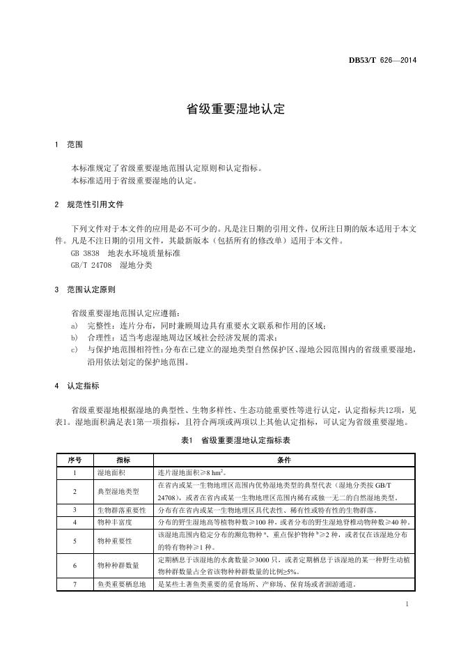
DB53/T 626-2014 省级重要湿地认定

地方标准 云南省 推荐性 已废止

标准状态

  1. 发布于:
  2. 实施于:
  3. 已废止

标准详情

  • 中国标准分类号:B65
    国际标准分类号:65.020.30
  • 提出单位:云南省林业标准化技术委员会
    主管部门:云南省质量技术监督局

起草单位

云南省林业调查规划院(云南省自然保护区研究监测中心)、云南省湿地保护管理办公室。

起草人

华朝朗、宋劲忻、张绍辉、杨东、钟明川、喻懋坤、李玲芬、曹明

标准预览(共 8 页)

* 特别声明:资源收集自网络或用户上传,版权归原作者所有,如侵犯您的权益,请联系我们处理。

  • 标准质量:
  • 文档详情:224.35KB 共 8 页 PDF

标准搜索