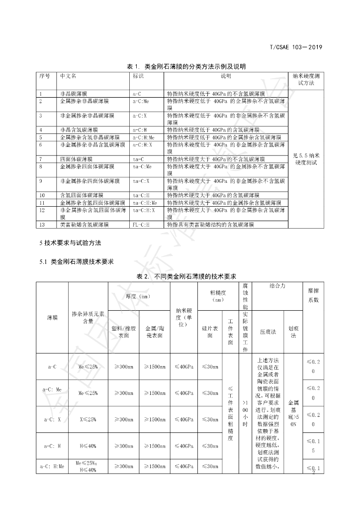
T/CSAE 103-2019 发动机零件低摩擦类金刚石薄膜技术条件

团体标准 强制性 现行

标准状态

  1. 发布于:
  2. 实施于:
  3. 废止

标准详情

  • 中国标准分类号:T40
    国际标准分类号:43.020
  • 团体名称:中国汽车工程学会

起草单位

中国科学院兰州化学物理研究所、重庆长安汽车股份有限公司、一汽解放汽车有限公司、常州博瑞油泵油嘴有限公司、上汽大众汽车有限公司、南岳电控(衡阳)工业技术股份有限公司、众泰汽车工程研究院、北京海纳川汽车部件股份有限公司、上海菲瑟汽车技术服务有限公司、重庆大学、深圳恒邦新创科技有限公司、衡阳舜达精工科技有限公司、舍弗勒(上海)有限公司、宏正(福建)化学品有限公司

起草人

张斌、黄平、张俊彦、高凯雄、米新艳、汤志明、姚翔宇、唐迎春、强力、龙美彪、张菊香、安宇鹏、熊建民、苏一畅、龚珍彬、叶胜华、孙德恩、李军、赵晓宏、叶金堆、韦剑飞、褚家宝、王昱昕、李贵康

标准预览(共 15 页)

* 特别声明:资源收集自网络或用户上传,版权归原作者所有,如侵犯您的权益,请联系我们处理。

  • 标准质量:
  • 文档详情:413KB 共 15 页 PDF

标准搜索