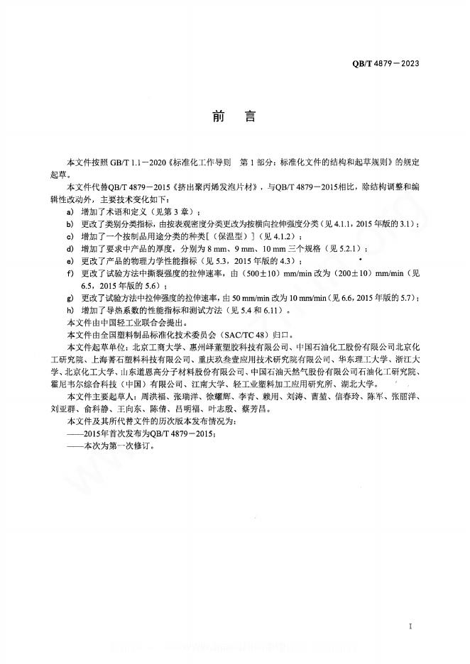
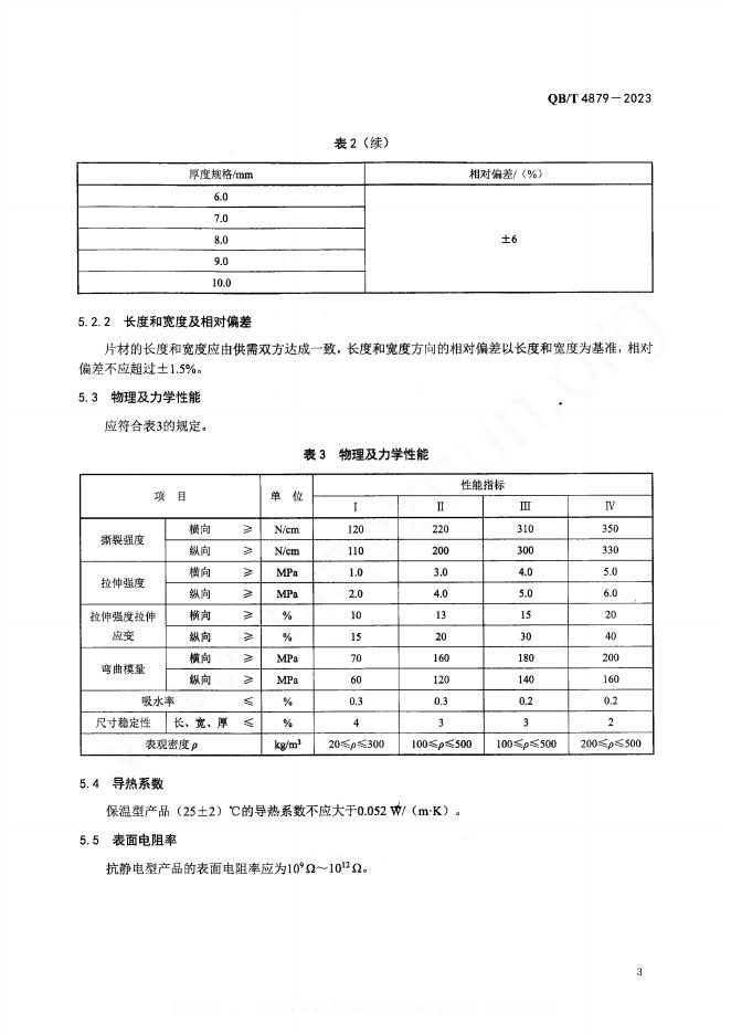
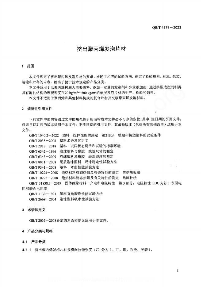
QB/T 4879-2023 挤出聚丙烯发泡片材

行业标准 推荐性 现行

标准状态

  1. 发布于:
  2. 实施于:
  3. 废止

标准详情

  • 中国标准分类号:G32
    国际标准分类号:83.100
  • 代替标准:QB/T 4879-2015
  • 提出单位:中国轻工业联合会
    主管部门:工业和信息化部

起草单位

北京工商大学、惠州峄董塑胶科技有限公司、中国石油化工股份有限公司北京化工研究院、上海菁石塑料科技有限公司、重庆玖叁壹应用技术研究院有限公司、华东理工大学、浙江大学、北京化工大学、山东道恩高分子材料股份有限公司、中国石油天然气股份有限公司石油化工研究院、霍尼韦尔综合科技(中国)有限公司、江南大学、轻工业塑料加工应用研究所、湖北大学

起草人

周洪福、张瑞洋、徐耀辉、李青、赖用、刘涛、曹堃、信春玲、陈军、张丽洋、刘亚群、俞科静、王向东、陈倩、吕明福、叶志殷、蔡芳昌

标准预览(共 7 页)

* 特别声明:资源收集自网络或用户上传,版权归原作者所有,如侵犯您的权益,请联系我们处理。

  • 标准质量:
  • 文档详情:2.07MB 共 7 页 PDF

标准搜索