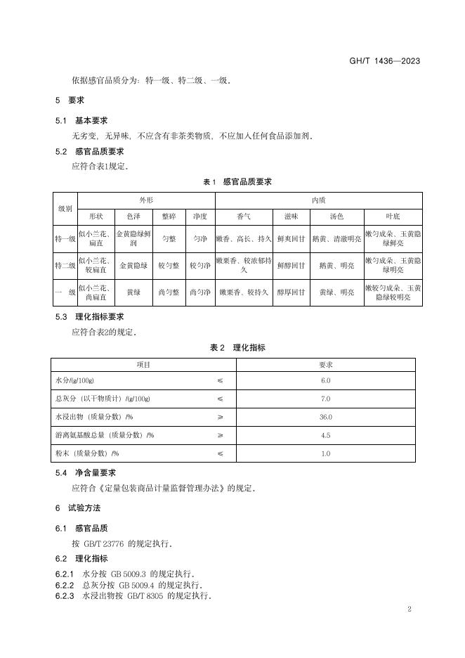
GH/T 1436-2023 广元黄叶茶

行业标准 推荐性 现行

标准状态

  1. 发布于:
  2. 实施于:
  3. 废止

标准详情

  • 中国标准分类号:X55
    国际标准分类号:67.140.10
  • 提出单位:中国茶叶流通协会
    主管部门:全国茶叶标准化技术委员会

起草单位

旺苍县市场监督管理局、中国茶叶流通协会、旺苍县茶产业技术研究所、广元市市场监督管理局、旺苍县农业农村局、广元市经济作物管理站、四川米仓山茶业集团有限公司、四川木门茶业有限公司、四川三山茶业有限公司、广元市茶业(集团)有限公司、旺苍县木门镇龙山村茶叶专业合作社

起草人

申卫伟、高健、陈九江、王波、张瑜、王莉莉、侯春霞、石保旭、苟茜茜、何纪淞、谭波、罗旭东、石义良

标准预览(共 6 页)

* 特别声明:资源收集自网络或用户上传,版权归原作者所有,如侵犯您的权益,请联系我们处理。

  • 标准质量:
  • 文档详情:900.96KB 共 6 页 PDF

标准搜索