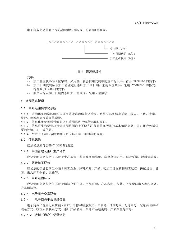
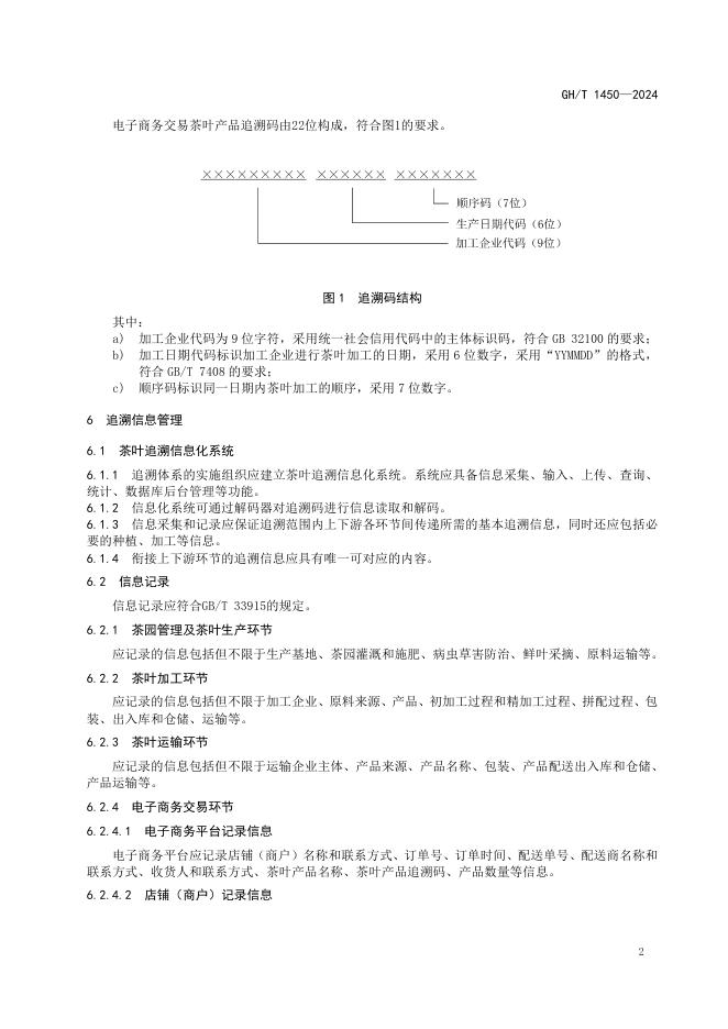
GH/T 1450-2024 电子商务交易产品追溯信息编码与标识规范 茶叶

行业标准 推荐性 现行

标准状态

  1. 发布于:
  2. 实施于:
  3. 废止

标准详情

  • 中国标准分类号:B04
    国际标准分类号:65.02
  • 提出单位:中华全国供销合作总社
    主管部门:中华全国供销合作总社

起草单位

福建新坦洋集团股份有限公司、黄山毛峰茶业集团有限公司、滁州喜多多新食材科技有限公司、厦门华信立诚标准化服务有限公司、广东海涵茶叶有限公司、中国茶叶流通协会、佛山本一健康产业科技有限公司、惠州市王福记茶业有限公司、食品行业生产力促进中心、中科标准(宁德)科技有限公司、东莞市惟思德科技发展有限公司、熙澜古茗茶叶(东莞)有限公司、福建省霞浦元宵茗农业发展有限公司、衢州市计量质量检验研究院、福建理工大学、安徽花汐信息科技有限公司、福建省泉州喜多多食品有限公司、福鼎市状元茶业有限公司、广东科亿达标准技术服务有限公司

起草人

张帆、吴杏仙、许书翰、揭国良、屠振华、林嘉青、严伟荣、林娇娇、曾志玲、王跃东、王志民、刘伟、汤文生、蔡鸿星、张友鹏、章文福、王丽英、张松雅、许永生、陈洪武、区莹映

标准预览(共 7 页)

* 特别声明:资源收集自网络或用户上传,版权归原作者所有,如侵犯您的权益,请联系我们处理。

  • 标准质量:
  • 文档详情:245.49KB 共 7 页 PDF

标准搜索