YD/T 6324-2025 IPv6过渡阶段地址审计技术要求

行业标准 推荐性 现行

标准状态

  1. 发布于:
  2. 实施于:
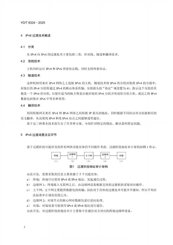
  3. 废止

标准详情

  • 中国标准分类号:M32
    国际标准分类号:33.030.30
  • 提出单位:
    主管部门:工业和信息化部

起草单位

中国互联网络信息中心、国家计算机网络应急技术处理协调中心、中国信息通信研究院。

起草人

延志伟、董科军、张曼、马军锋。

标准预览(共 7 页)

* 特别声明:资源收集自网络或用户上传,版权归原作者所有,如侵犯您的权益,请联系我们处理。

  • 标准质量:
  • 文档详情:1.39MB 共 7 页 PDF

标准搜索