DB3502/T 174-2025 松材线虫病防治技术规程 树干注药法

地方标准 厦门市 推荐性 现行

标准状态

  1. 发布于:
  2. 实施于:
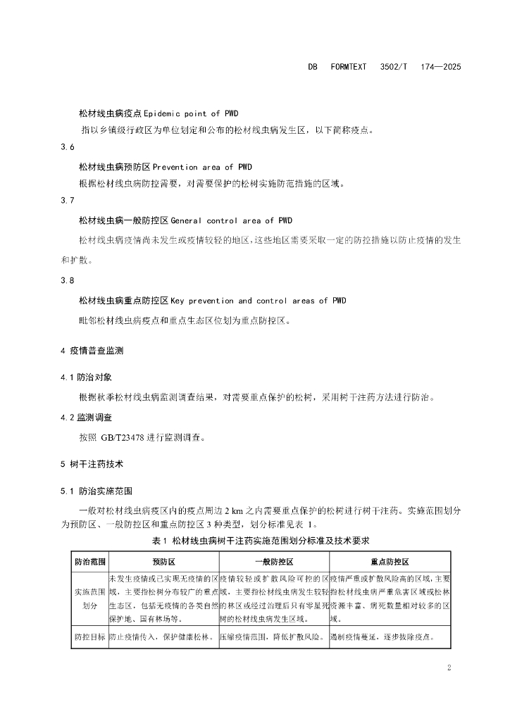
  3. 废止

标准详情

  • 中国标准分类号:B16
    国际标准分类号:65.020.40
  • 提出单位:
    主管部门:厦门市市场监督管理局

起草单位

厦门市林业工作站、福建筑兆建设有限公司、厦门市花卉行业协会、厦门万银环境科技有限公司、厦门路桥百城交通工程有限公司、厦门源森园林景观股份有限公司、厦门市森林病虫害防治技术站、厦门湖里城颐公园管理有限公司

起草人

张华峰、苏胤辉、林恒舟、吴玉梅、宋炜、洪跃龙、李兆文、黄彪、王龙平、方水池、郑律波、龙天、詹福麟、张勇坚、苏小魏、黄丽丽、李求兰

标准预览(共 15 页)

* 特别声明:资源收集自网络或用户上传,版权归原作者所有,如侵犯您的权益,请联系我们处理。

  • 标准质量:
  • 文档详情:443.54KB 共 15 页 PDF

标准搜索