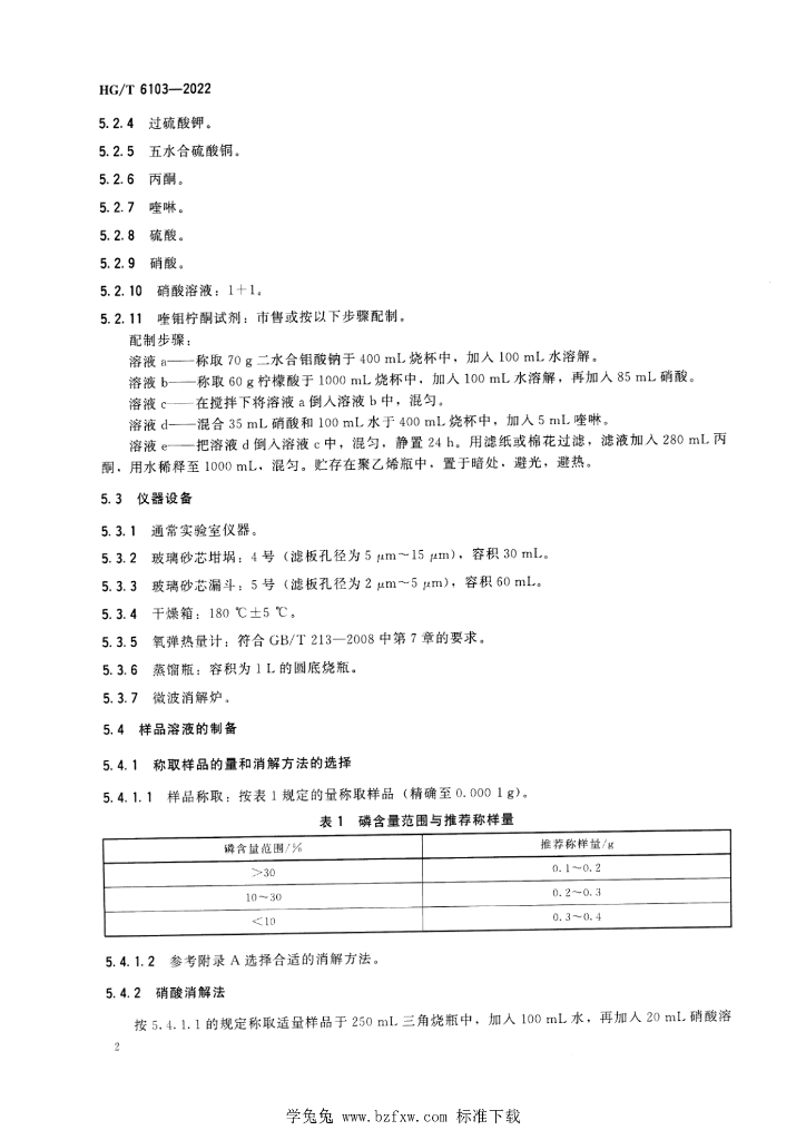
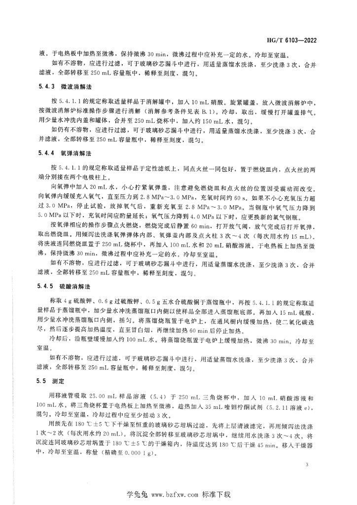
HG/T 6103-2022 阻燃化学品 磷含量测试方法

行业标准 推荐性 现行

标准状态

  1. 发布于:
  2. 实施于:
  3. 废止

标准详情

  • 中国标准分类号:G70
    国际标准分类号:71.040.40
  • 提出单位:中国石油和化学工业联合会
    主管部门:工业和信息化部

起草单位

杭州捷尔思阻燃化工有限公司、四川省精细化工研究设计院、山东能源重装集团莱芜装备制造有限公司、山东众甫新材料有限公司、北京理工大学、山东泰星新材料股份有限公司、浙江省化工研究院有限公司、山东泓安新材料科技有限公司

起草人

张孟欢、叶闻俊、黄维光、冯涛、张雅民、李向梅、徐亮、周彬、陈晓青、徐长江

标准预览(共 8 页)

* 特别声明:资源收集自网络或用户上传,版权归原作者所有,如侵犯您的权益,请联系我们处理。

  • 标准质量:
  • 文档详情:1.86MB 共 8 页 PDF

标准搜索