DB3407/T 014-2023 市场监督管理所标准体系 构成和要求

地方标准 铜陵市 推荐性 现行

标准状态

  1. 发布于:
  2. 实施于:
  3. 废止

标准详情

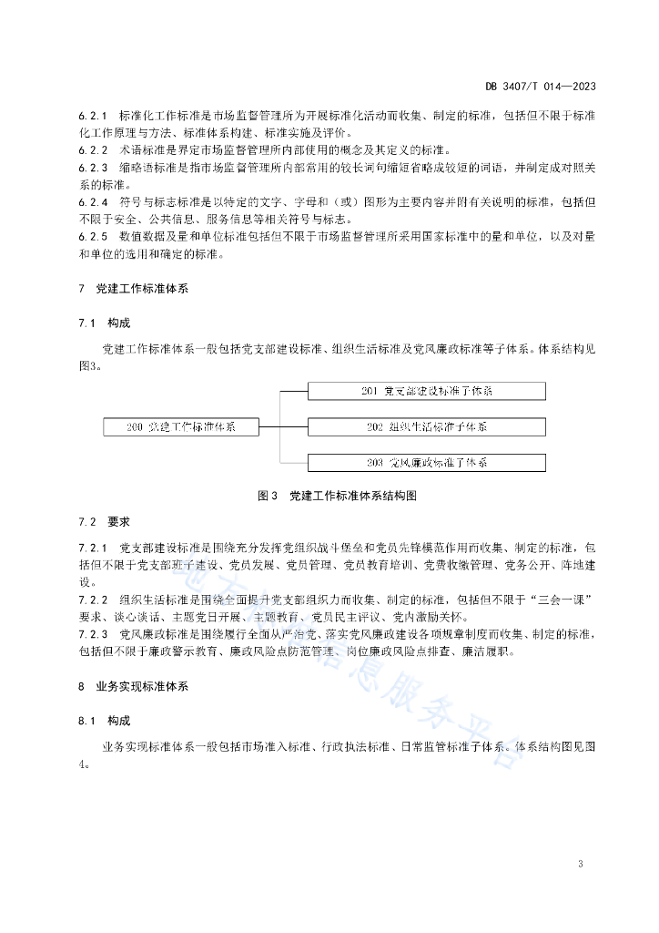
  • 中国标准分类号:A00
    国际标准分类号:03.160
  • 提出单位:铜陵市标准化研究中心
    主管部门:铜陵市市场监督管理局

起草单位

铜陵市标准化研究中心、铜陵市市场监管综合行政执法支队、铜陵市质量协会

起草人

刘昆、舒敏、杨阳、夏文

标准预览(共 7 页)

* 特别声明:资源收集自网络或用户上传,版权归原作者所有,如侵犯您的权益,请联系我们处理。

  • 标准质量:
  • 文档详情:786.43KB 共 7 页 PDF

标准搜索