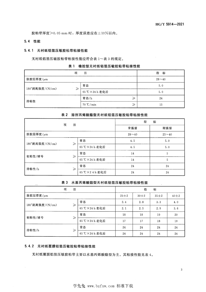
HG/T 5914-2021 无衬纸铝箔压敏胶粘带

行业标准 推荐性 现行

标准状态

  1. 发布于:
  2. 实施于:
  3. 废止

标准详情

  • 中国标准分类号:G39
    国际标准分类号:83.18
  • 提出单位:中国石油和化学工业联合会
    主管部门:工业和信息化部

起草单位

浙江德洋胶粘制品有限公司、南京中雪胶粘带制造有限公司、江苏百顺胶粘带有限公司、上海橡胶制品研究所有限公司、开平市齐裕胶粘制品科技有限公司、永大(中山)有限公司

起草人

胡勤波、丁戎江、蔡雪六、蒋华美、唐金虎、徐少辉、沈雁、罗吉尔、何汉健、李文森

标准预览(共 10 页)

* 特别声明:资源收集自网络或用户上传,版权归原作者所有,如侵犯您的权益,请联系我们处理。

  • 标准质量:
  • 文档详情:2.37MB 共 10 页 PDF

标准搜索