YZ/T 0169-2019 邮件快件实名收寄信息交换规范

行业标准 推荐性 现行

标准状态

  1. 发布于:
  2. 实施于:
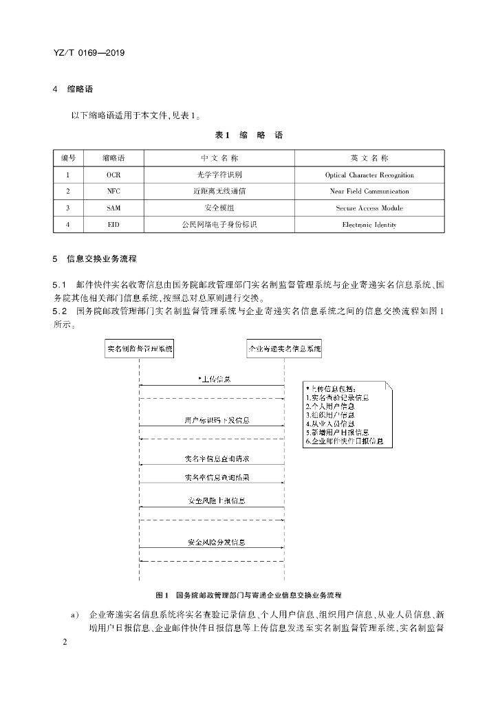
  3. 废止

标准详情

  • 中国标准分类号:M16
    国际标准分类号:35.240.99
  • 提出单位:
    主管部门:国家邮政局

起草单位

国家邮政局邮政业安全中心、国邮恒安(北京)科技有限公司、卓望数码技术(深圳)有限公司、中国电信股份有限公司福州分公司、中国标准化研究院

起草人

刘冠达、许良锋、靳宗振、邱培刚、杨春丽、陈文博、叶剑宇、曾毅、陈艺锋、王苇

标准预览(共 25 页)

* 特别声明:资源收集自网络或用户上传,版权归原作者所有,如侵犯您的权益,请联系我们处理。

  • 标准质量:
  • 文档详情:2.66MB 共 25 页 PDF

标准搜索