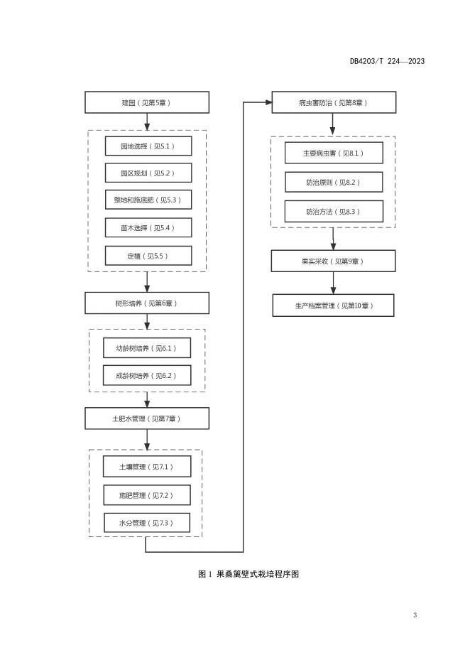
DB4203/T 224-2023 果桑篱壁式栽培技术规程

地方标准 十堰市 推荐性 已废止

标准状态

  1. 发布于:
  2. 实施于:
  3. 废止于:

标准详情

  • 中国标准分类号:B31
    国际标准分类号:65.020.20
  • 提出单位:十堰市经济作物研究所
    主管部门:十堰市市场监督管理局

起草单位

十堰市经济作物研究所、湖北省农业科学院经济作物研究所、十堰市郧阳区农业农村局、郧西县农业农村局、十堰市金丝缘种植专业合作社

起草人

夏宏义、彭家清、吴伟、刘巧、柯艳、莫荣利、鲍喜惠、郭俊、秦光良、程均欢、刘涛、唐小磊、朱志贤、高良勇

标准预览(共 7 页)

* 特别声明:资源收集自网络或用户上传,版权归原作者所有,如侵犯您的权益,请联系我们处理。

  • 标准质量:
  • 文档详情:547.18KB 共 7 页 PDF

标准搜索