JC/T 921-2023 蒸压加气混凝土设备 切割机组

行业标准 推荐性 现行

标准状态

  1. 发布于:
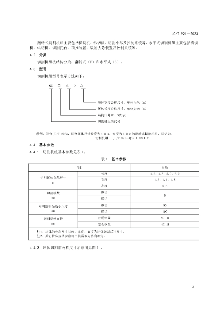
  2. 实施于:
  3. 废止

标准详情

  • 中国标准分类号:Q 91
    国际标准分类号:91.110
  • 代替标准:JC/T 921-2014
  • 提出单位:中国建筑材料联合会
    主管部门:工业和信息化部

起草单位

安徽科达机电股份有限公司、江苏天元智能装备股份有限公司、江苏三工建材科技有限公司、浙江瑞港机械有限公司、东岳机械股份有限公司、山东阳光众泰机械工程有限公司、中国建材机械工业协会

起草人

唐娟、王显瑞、张叶信、陆洁、吴逸中、薛成、陈新华、应纪蕴、孙京伟、于成伟、滕元祥

标准预览(共 11 页)

* 特别声明:资源收集自网络或用户上传,版权归原作者所有,如侵犯您的权益,请联系我们处理。

  • 标准质量:
  • 文档详情:2.94MB 共 11 页 PDF

标准搜索